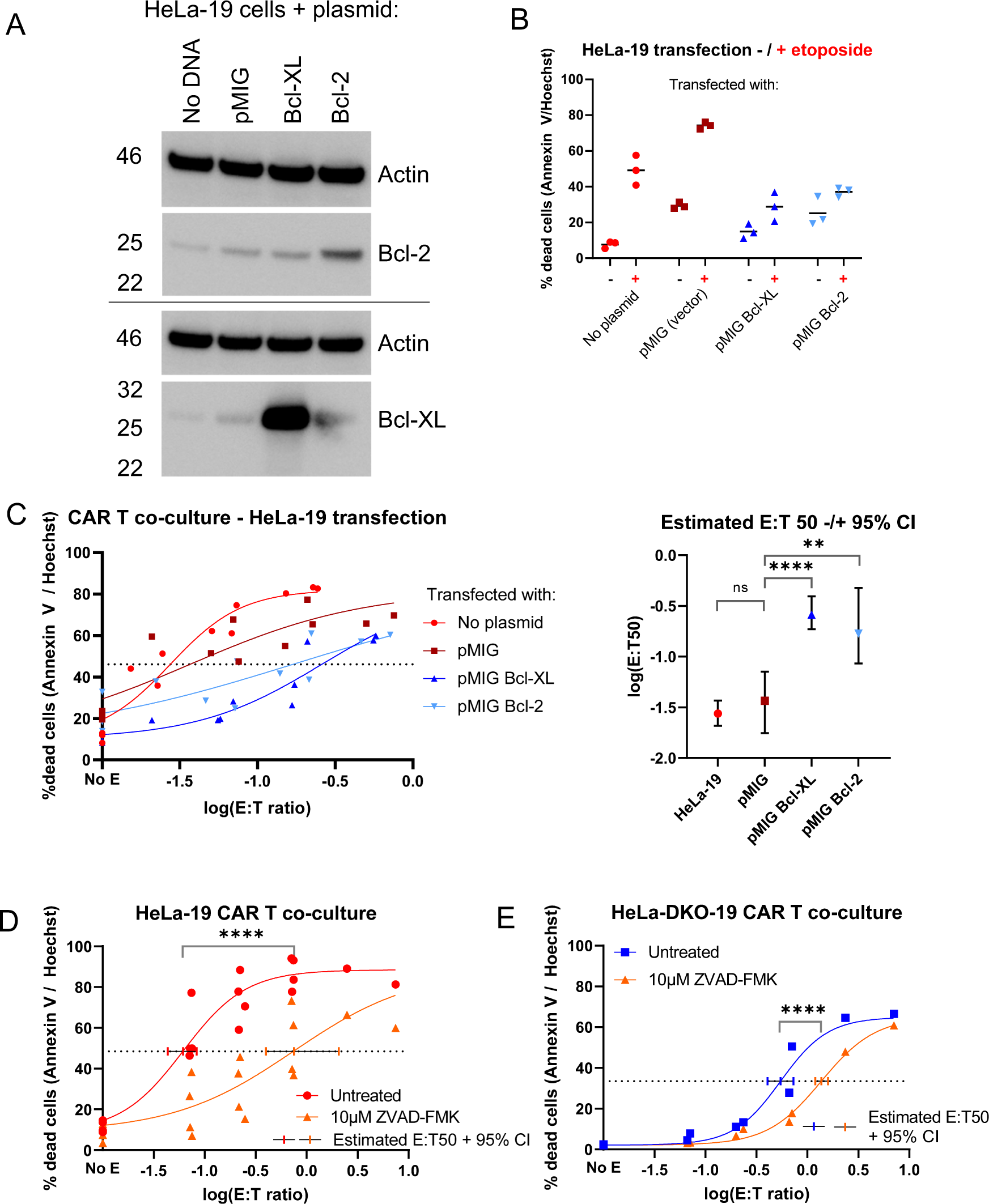
Fig. 3: Forced expression of Bcl-2 and Bcl-XL confers resistance to CAR T killing of HeLa target cells.
From: Quantifying requirements for mitochondrial apoptosis in CAR T killing of cancer cells

A Immunoblotting for Bcl-2, Bcl-XL, or actin (loading control) following transfection of HeLa-19 cells. B Annexin V / Hoechst viability staining at 20 h following etoposide treatment of each transfected population (N = 3). C Left panel: Annexin V / Hoechst viability staining of each cell population following 20 h of CAR T co-culture (N = 3). Right: estimated E:T 50 values −/+ 95% confidence interval for each curve, with significance calculated from unpaired t test, Bonferroni corrected for three comparisons. D, E Annexin V / Hoechst staining of HeLa-19 (D, N = 4) and HeLa-DKO-19 (E, N = 2) target cells following CAR T co-culture −/+ caspase inhibition with Z-VAD-FMK. Each point is a biological replicate, significance calculated from unpaired t test, ****p < 0.0001, **p = 0.0013.