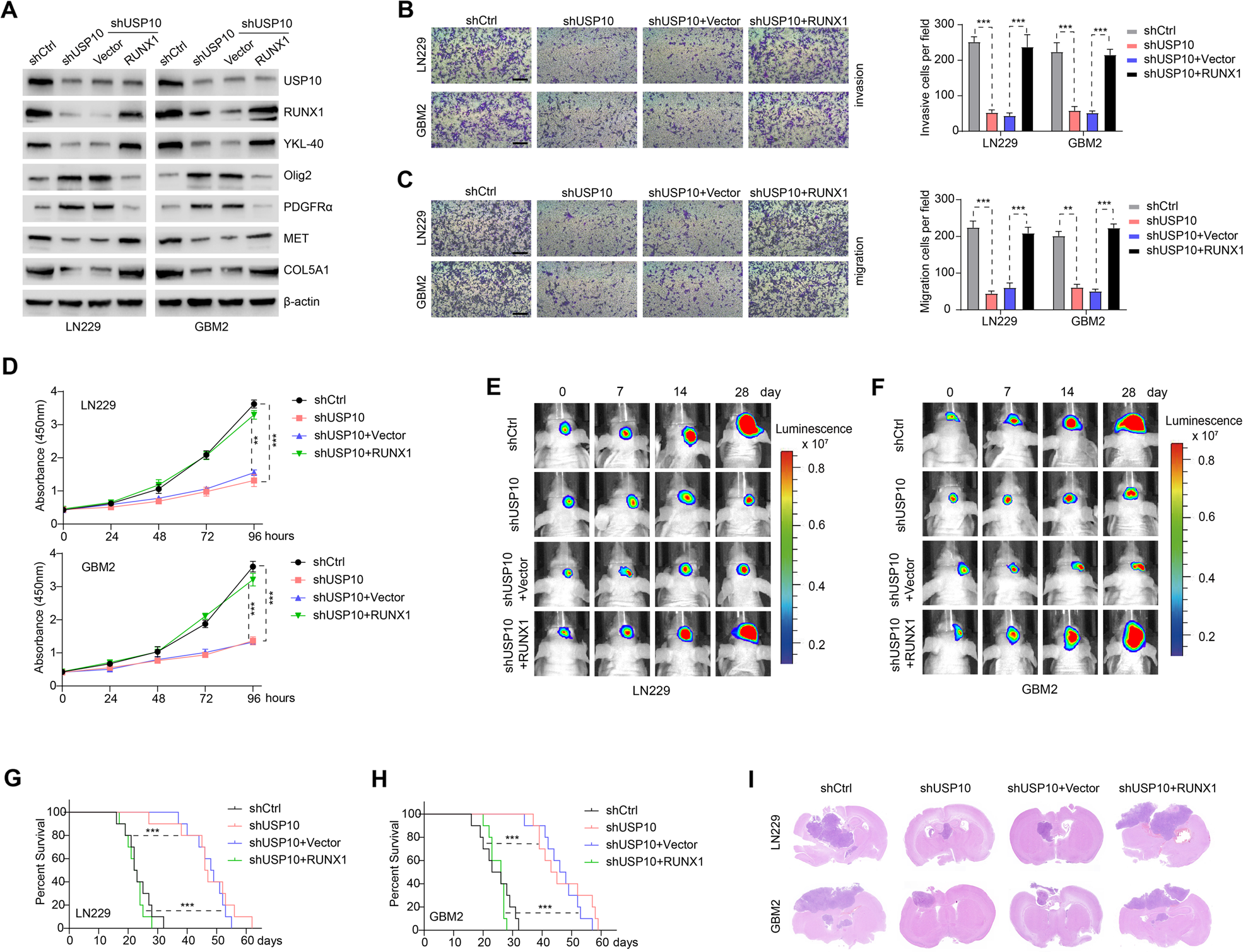
Fig. 3: Overexpression of RUNX1 reversed the inhibitory effect of USP10 knockdown on PMT in GBM.
From: USP10 deubiquitinates RUNX1 and promotes proneural-to-mesenchymal transition in glioblastoma

A Expression of USP10, RUNX1, PN markers (Olig2 and PDGFRα) and MES markers (YKL-40, MET, and COL5A1) in LN229 and GBM2 cells expressing shCtrl/shUSP10 or control vector/RUNX1. Transwell assays were used to assess invasion (B) and migration (C) of indicated cells. Scale bar: 100 μm. Right panel shows the quantification results. D CCK8 assays showing cell growth after indicated treatments. Representative images showing the in vivo bioluminescence of GBM induced by LN229 (E) and GBM2 (F) cells subjected to different treatments. Photons/s/cm2/steradian is represented by colored scale bars. Each group contains 10 mice. G, H Representative Kaplan–Meier survival curves showing the survival rate of indicated groups of mice. I Representative images of the HE staining of intracranial xenografts. **p < 0.01; ***p < 0.001.