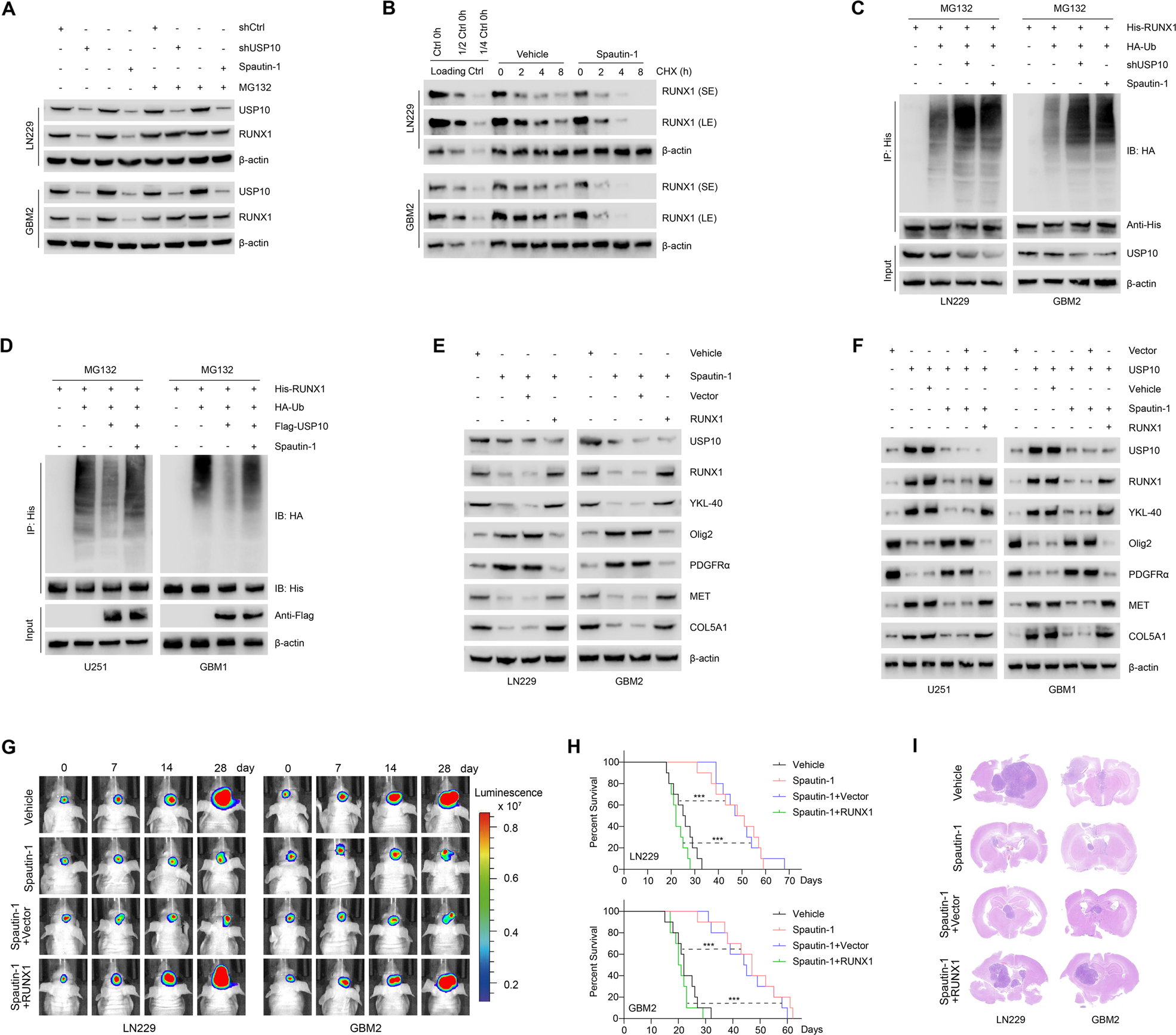
Fig. 6: Inhibition of USP10 by small molecule inhibitors leads to RUNX1 degradation and inhibition of PMT.
From: USP10 deubiquitinates RUNX1 and promotes proneural-to-mesenchymal transition in glioblastoma

A RUNX1 expression in LN229 and GBM2 cells with indicated treatments. B LN229 and GBM2 cells were treated with vehicle or 1 μM Spautin-1 for 24 h, followed by 100 μg/ml CHX, harvested at indicated times, and then subjected to IB with antibodies against RUNX1. SE short exposure, LE long exposure. C LN229 and GBM2 cells were co-transfected with His-RUNX1, HA-Ub and shUSP10 in the absence or presence of 1 μM Spautin-1, cell lysates were subjected to IP with His antibody, followed by IB with indicated antibodies. Cells were treated with 20 μM MG132 for 8 h. D U251 and GBM1 cells were co-transfected with His-RUNX1, HA-Ub and Flag-USP10 in the absence or presence of 1 μM Spautin-1, cell lysates were subjected to IP with His antibody, followed by IB with indicated antibodies. Cells were treated with 20 μM MG132 for 8 h. E Western blot showing levels of USP10, RUNX1, PN markers (Olig2 and PDGFRα) and MES markers (YKL-40, MET, and COL5A1) in LN229 and GBM2 cells treated with vehicle or 1 μM Spautin-1, reconstituted with vector control or RUNX1. F Western blot showing the levels of USP10, RUNX1, PN markers (Olig2 and PDGFRα) and MES markers (YKL-40, MET, and COL5A1) in U251 and GBM1 cells. G Representative in vivo bioluminescent images of intracranial GBM xenografts derived from LN229 and GBM2 cells following treatment with 20 mg/kg Spautin-1 or vehicle, reconstituted with vector control or RUNX1. Colored scale bars represent photons/s/cm2/steradian. n = 10 each group. H Kaplan–Meier survival curves of tumor-bearing mice in indicated groups. I Representative images of HE-stained intracranial xenografts. ***p < 0.001.