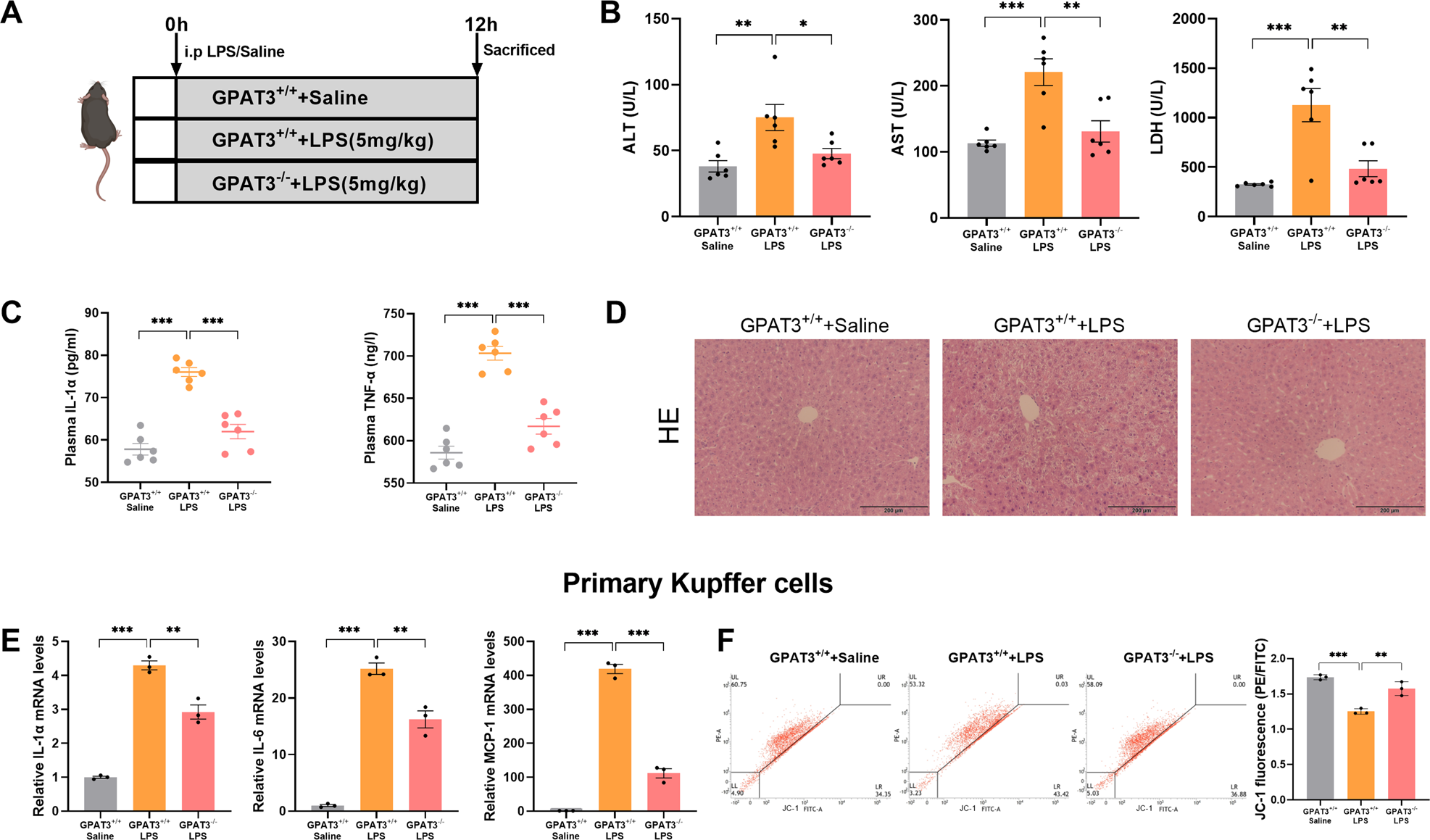
Fig. 4: GPAT3 deletion prevents LPS-induced hepatic injury and primary KCs inflammatory response.

A Experimental design of LPS-induced inflammation model using GPAT3+/+ and GPAT3-/- mice. B Plasma ALT, AST and LDH concentration of mice (n = 6). C Plasma IL-1β and IL-6 production of mice (n = 6). D Representative images of HE staining (Scale bars represent 200 μm) in liver of mice (n = 3). E The mRNA levels of IL-1α, IL-6 and MCP-1 in primary KCs (n = 3). F Mitochondrial membrane potential in primary KCs (n = 3). Data represents mean ± SEM. *P < 0.05, **P < 0.01, ***P < 0.001.