Fig. 3: HOXB3 protein, but not mRNA, correlates with WNT3A Expression in PCA.
From: HOXB3 drives WNT-activation associated progression in castration-resistant prostate cancer

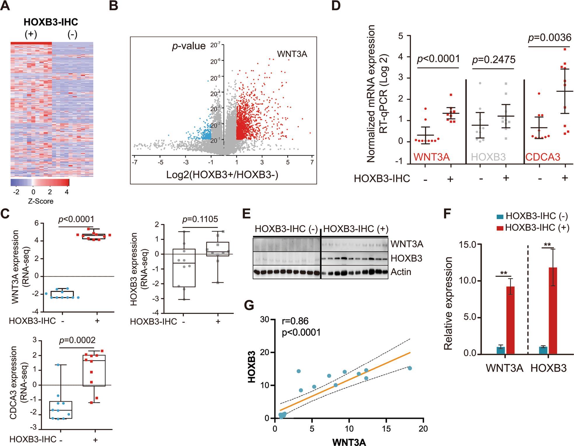
A Heatmap showing differentially expressed genes in aPCA with negative (HOXB3−, n = 10) and high score (HOXB3+, n = 10) of HOXB3 determined by RNA-Seq (see also Table S2). B Volume plot showing the significantly different expression of WNT3A between HOXB3+ and HOXB3− tumors determined by RNA-Seq (see also Table S2). C Scatter plots with bar showing individual expression of WNT3A, HOXB3, and CDCA3 (target gene of HOXB3) in both HOXB3- and HOXB3 + groups determined by RNA-Seq (see also Table S2). D qRT-PCR measured WNT3A, HOXB3, and CDCA3 mRNA expression in both HOXB3− and HOXB3 + groups (n = 10 for each group). E Western blot of WNT3A, HOXB3, and CDCA3 protein expression in both HOXB3- and HOXB3 + groups (n = 10 for each group). Error bars indicate mean ± SD. F Quantified results of the WNT3A and HOXB3 protein expression by Image J. G The significant correlation between WNT3A and HOXB3 protein expression in Fig. 3E should be determined by Pearson Correlation Coefficient.