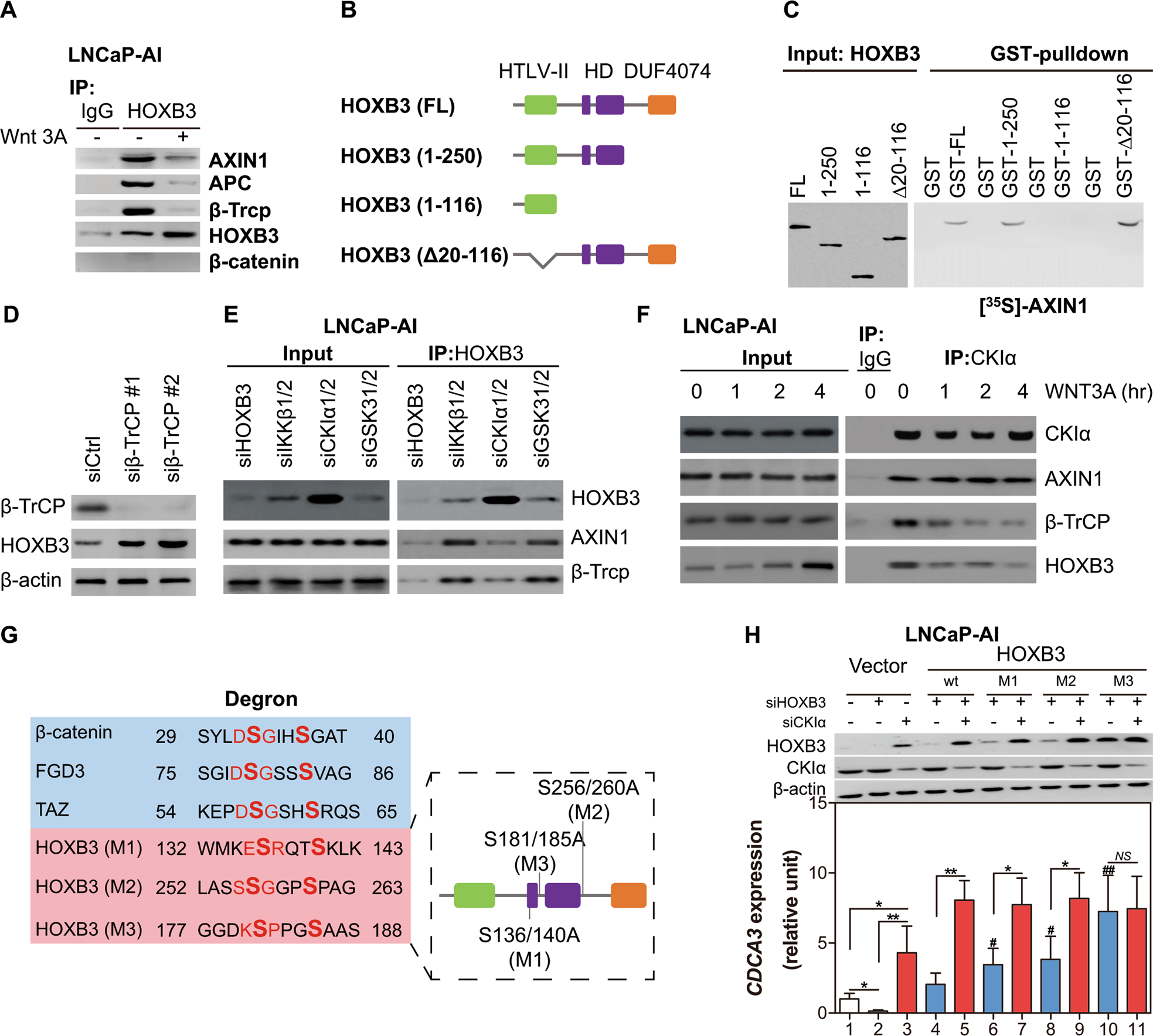
Fig. 5: HOXB3 can be degraded by β-TrCP in destruction complex depend on the kinase activity of CKIα, see also Fig. S3.
From: HOXB3 drives WNT-activation associated progression in castration-resistant prostate cancer

A Western blot of indicated proteins CO-IP with HOXB3 in LNCaP-AI cells cultured in medium with or without WNT3A. B Graph showing HOXB3 structure with distinguishable functional domains distinguished [24]: HTLV-II domain (N-terminal), Homeobox domain, and DUF4074 domain (C-terminal). C Autoradiography of 35S-AXIN1 pulled by GST-fused full-length or truncated HOXB3 as indicated. Input: western blot of GST fused truncated HOXB3 the same as samples used in pull-down experiments. D Western blot of β-TrCP and HOXB3 in LNCaP-AI cells treated with siRNAs targeting control (siCtrl) or β-TrCP (siβ-TrCP). E Western blot of AXIN1 and β-TrCP CO-IP with HOXB3 in LNCaP-AI cells after deletion of HOXB3, IKKβ, CKIα, or GSK3. Inputs: Western blot of HOXB3, AXIN1 and β-TrCP in the same lysates. F Western blot of AXIN1, β-TrCP and HOXB3 CO-IP with CKIα in WNT3A-treated LNCaP-AI cells that harvested at different time points as indicated. Inputs: Western blot of CKIα, HOXB3, AXIN1 and β-TrCP in the same lysates as above. G Graph showing phospho-degrons in HOXB3 and other proteins that may be recognized by CKIα, IKKβ, or GSK3. Diagrammatic sketch in frame showing three induced mutants of HOXB3 (M1, M2, and M3 for short) and mutation sites. H Top: western blot of HOXB3, CKIα and β-actin in LNCaP-AI cells transfected with siCtrl, siHOXB3 or siCKIα, followed by reconstituting with vector or siRNA-insensitive HOXB3, either wild-type (wt) or its mutants. Cells with S181/185 A mutation became insensitive to CKIα. Bottom: qRT-PCR analyses of CDCA3 expressions in the same cells as above. Error bars indicate mean ± SD. *p < 0.05, **p < 0.01, #p < 0.05 relative to line 4, ##p < 0.01 relative to line 4.