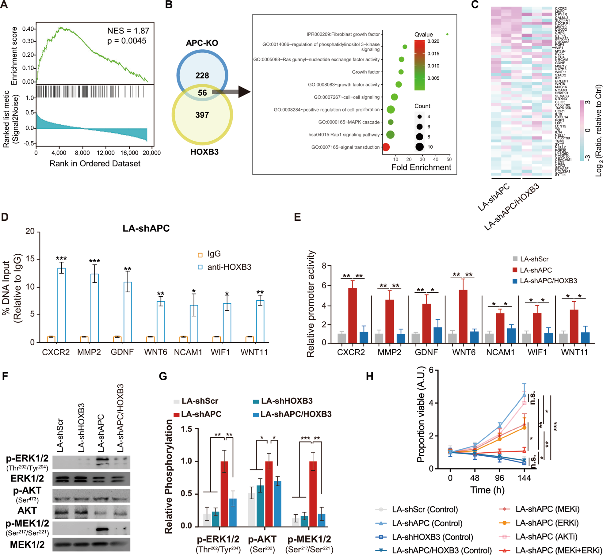
Fig. 6: HOXB3 transcriptionally drives multiple WNT-regulated genes and is required for abiraterone resistance in APC-deficient CRPC cells, see also Fig. S4.
From: HOXB3 drives WNT-activation associated progression in castration-resistant prostate cancer

A GSEA of the APC-KO associated genes in data set of GSE144325 comparing differentially expressed genes in HOXB3 high HOXB3 negative tumors. Normalized enrichment score (NES) = 1.87, p = 0.0045. B Venn diagram showing genes significantly up-regulated in HOXB3 high and APC-KO samples. Overlapped genes showing significant enrichments in cell proliferation determined by Functional Annotation Tool [32], including RAS, PI3K-AKT and MAPK signals (See also Tables S3, S4). C LNCaP-AI cells were stably infected by shScramble (short for LA-shScr), shAPC (short for LA-shAPC), or by shAPC and shHOXB3 (short for LA-APC/HOXB3), followed by qRT-PCR assay for the overlapped genes in these cells. Heat maps showing the results of PCR that shAPC upregulated almost all the overlapped genes, while most of them overturned by additional HOXB3 knockdown. D qRT-PCRs assay based on CHIP experiments showing HOXB3 binds to the promoters of representative WNT-regulated genes. ChIP experiments using anti-HOXB3 antibody or normal IgG were performed in LA-shAPC cells. E The pGL3-CDCA3 was co-transfected with pcDNA3.1-HOXB3 or pcDNA3.1-vector into LA-shScr, LA-shAPC, and LA-APC/HOXB3 cells. Luciferase assays for promoter activities of representative WNT-regulated genes in indicated cells 24 h post transfection. F, G Western-blot and Bar graph showing upregulated phosphorylation on ERK1/2 (Ras signaling pathway), AKT (PI3K signaling pathway), and MEK1/2 (MAPK signaling pathway) by APC-knockdown in LNCaP-AI cells, which could be overturned by additional HOXB3-knockdown. H MTT assays in LNCaP-AI cells infected by shHOXB3, sh-APC or shHOXB3+shAPC (shAPC/HOXB3). All of these cells were cultured in 10% CSS-FBS medium with abiraterone. And with or without specific inhibitors of MEK1/2, ERK1/2, AKT1/2/3. Error bars indicate mean ± SD. *p < 0.05, **p < 0.01, ***p < 0.001.