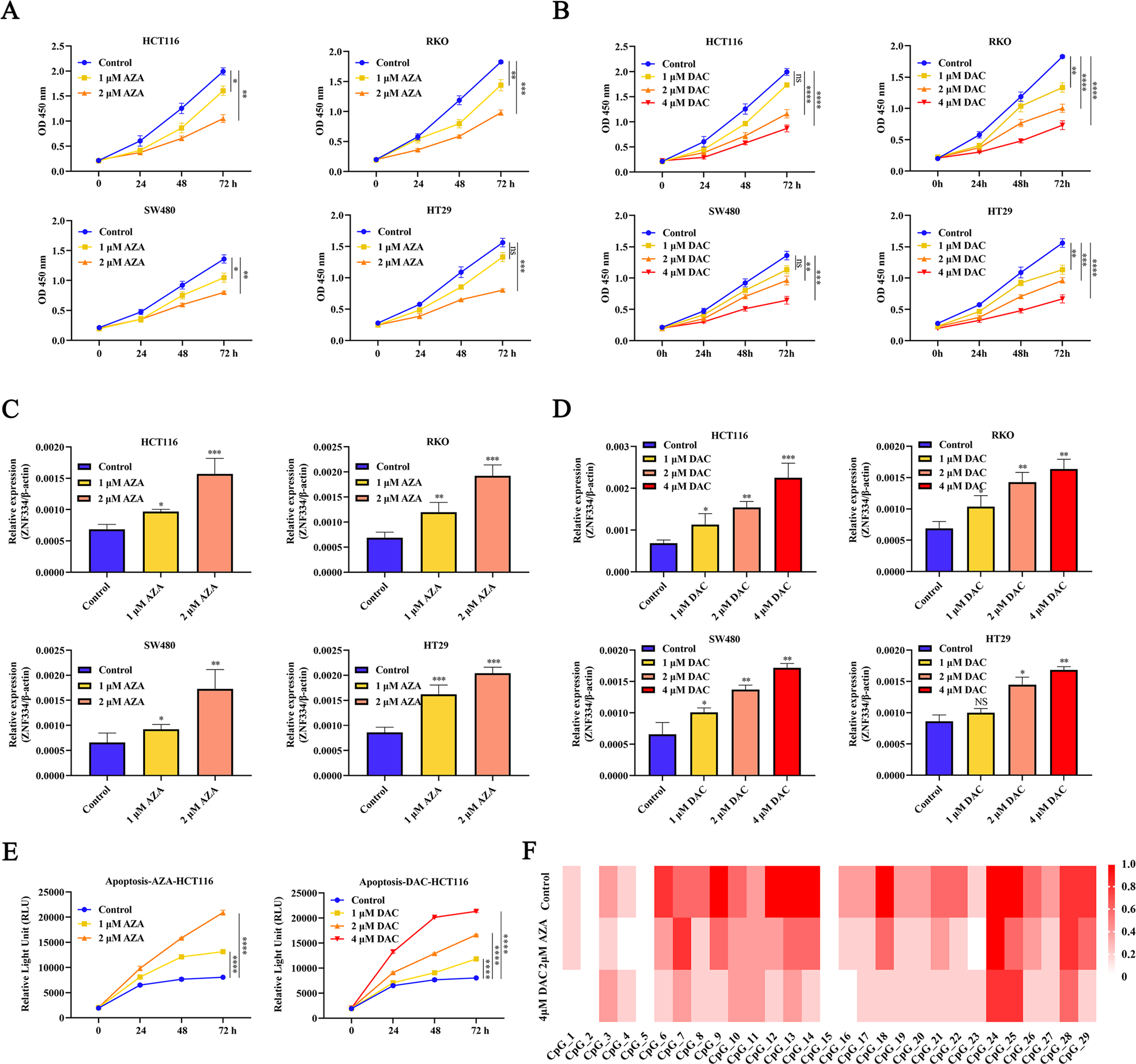
Fig. 2: Demethylation of ZNF334 using AZA and DAC in CRC.
From: Targeted DNA demethylation of the ZNF334 promoter inhibits colorectal cancer growth

A, B A Cell Counting Kit-8 (CCK-8) assay was used to determine the growth of CRC treated with AZA and DAC (n = 3). C, D ZNF334 mRNA expression in CRC after AZA and DAC treatment. Data are shown after normalization to β-actin (n = 3). E Relative Light Unit was performed to detect apoptotic cells of HCT116 and RKO cells after AZA and DAC treatment (n = 3). F Genomic DNA was extracted from HCT116 cells treated with AZA and DAC, then subjected to BSP. The promoter methylation of the ZNF334 gene was decreased in CRC cells treated with AZA and DAC after AZA and DAC treatment (n = 5). (*p < 0.05; **p < 0.01; ***p < 0.001; ****p < 0.0001, compared with the control group).