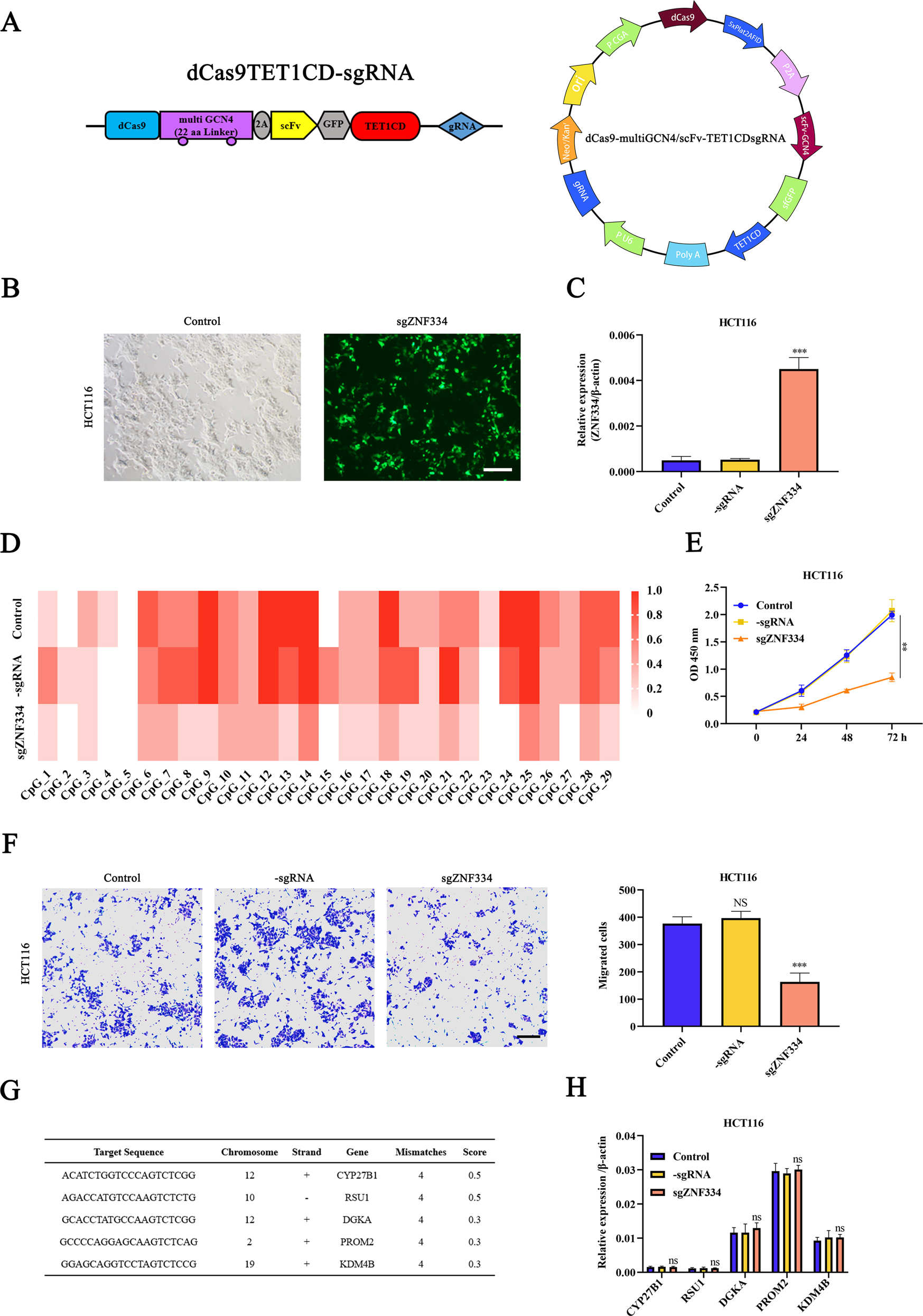
Fig. 4: Antitumor effect of the targeted demethylation of ZNF334 in vitro.
From: Targeted DNA demethylation of the ZNF334 promoter inhibits colorectal cancer growth

A Schematic description of targeted demethylation via dCas9-multiGCN4/scFv-TET1CD-sgRNA. B The fluorescent micrographs show the transfection rate of dCas9-multiGCN4/scFv-TET1CD-sgZNF334 in HCT116 cells. Scale bar = 100 μm. C ZNF334 mRNA expression levels were determined by quantitative real-time PCR after transfection (n = 3, ***p < 0.001, compared with the sgRNA group). D Genomic DNA was extracted from HCT116 cells after transfection, then subjected to BSP. E HCT-116 cells transfected with dCas9-multiGCN4/scFv-TET1CD-sgRNA and dCas9-multiGCN4/scFv-TET1CD-sgZNF334 were subjected to the CCK-8 assay (n = 3, **p < 0.01, compared with the sgRNA group). F The transfected HCT116 cells were collected for a transwell-based migration assay. The migrated cells per frame were counted and analyzed (n = 3, Scale bar = 100 μm, ***p < 0.001, compared with the control group). G To evaluate the off-target effects of the dCas9-based demethylation system, the top 5 potential off-target sites predicted for sgZNF334 were selected. H Quantitative real-time PCR analysis of off-target mRNA expression levels in HCT116 cells transfected with dCas9-multiGCN4/scFv-TET1CD-sgZNF334, compared with those for the blank or sgRNA controls. Data are shown after normalization to β-actin (n = 3). The primer sequences are listed in Supplementary Table 5.