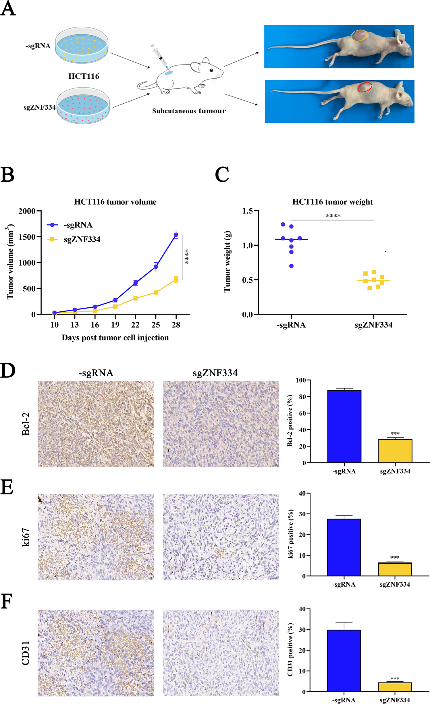
Fig. 5: The targeted demethylation of ZNF334 suppresses HCT116 cell tumor growth in CRC xenograft mice.
From: Targeted DNA demethylation of the ZNF334 promoter inhibits colorectal cancer growth

A The diagram of the antitumor effect of the targeted demethylation of ZNF334 in vivo. B, C Tumor volume and end-stage tumor weight after the injection of HCT116 cells stably transfected with dCas9-multiGCN4/scFv-TET1CD-sgRNA and dCas9-multiGCN4/scFv-TET1CDsgZNF334 (n = 8, ****p < 0.0001, compared with the sgRNA group). D–F Immunohistochemical staining assay detected the apoptosis and proliferation in the tumor tissues, and the percentages of Bcl-2, Ki67, and CD31-positive cells were analyzed (n = 3, Scale bar = 20 μm, ***P < 0.001, compared with the sgRNA group).