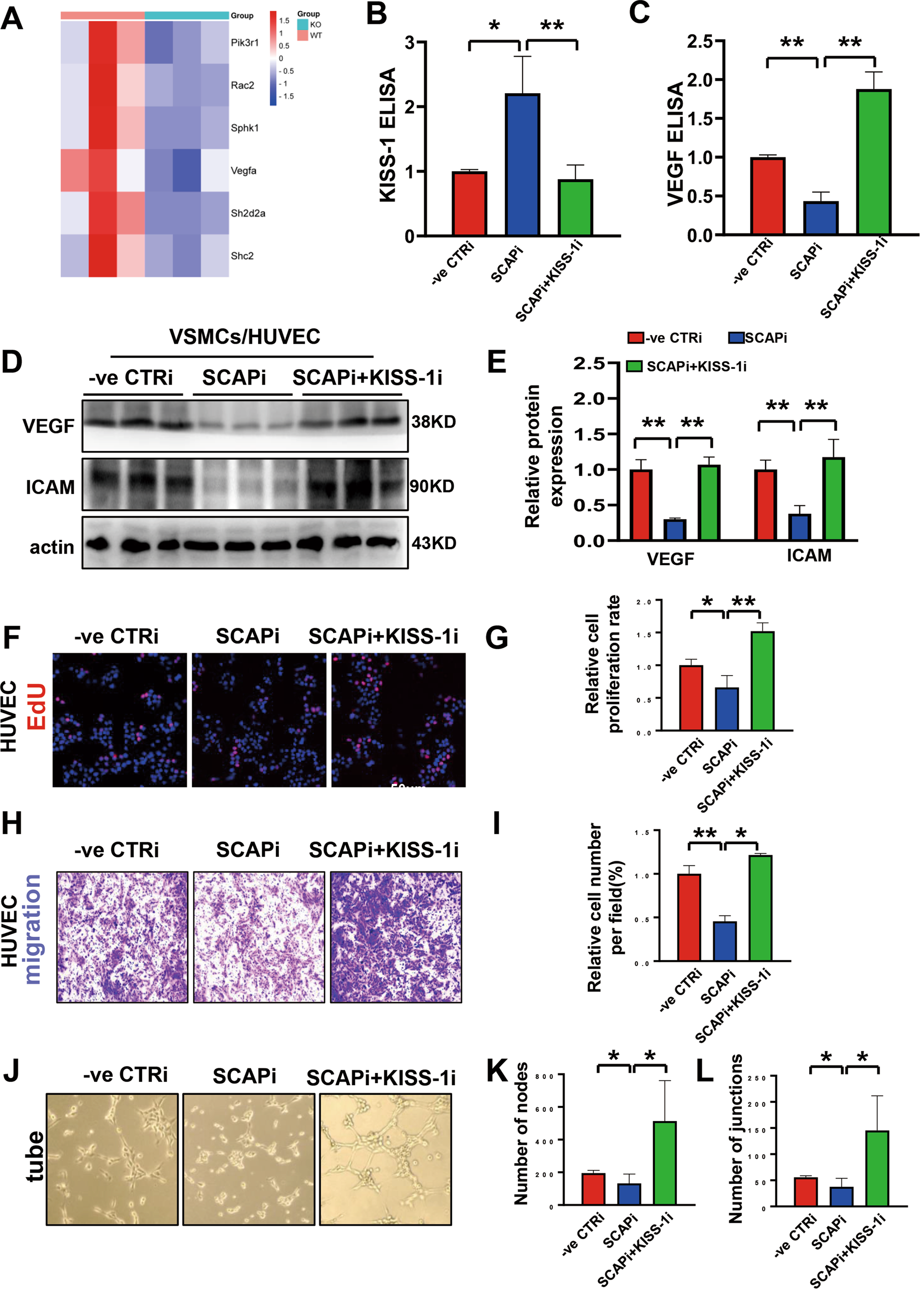
Fig. 6: Ablation of SCAP in VSMCs inhibits endothelial cell function through intercellular communication.
From: SCAP contributes to embryonic angiogenesis by negatively regulating KISS-1 expression in mice

A Heatmap of the related molecules in the VEGF signaling pathway from the placentas of SCAP+/+ and SCAPfl/fl mice. B Secretion concentrations of KISS-1 in culture supernatant as measured by ELISA in VSMCs treated with CTRi, SCAPi, SCAPi and KISS-1i. C Concentrations of VEGF in the culture supernatant as measured by ELISA in VSMCs treated with CTRi, SCAPi, SCAPi and KISS-1i. D Immunoblot analysis of VEGF and ICAM protein expression in HUVECs cocultured with VSMCs of different groups. E Statistical analysis of the relative protein expression levels in (C). F Representative images of the EdU assay of HUVECs co-cultured with supernatant from VSMCs treated with CTRi, SCAPi, SCAPi and KISS-1i. G Statistical analysis of the relative cell proliferation rate in (F). H Representative images of the Transwell migration assay of HUVECs co-cultured with supernatant from VSMCs treated with CTRi, SCAPi, SCAPi and KISS-1i. I Statistical analysis of the relative cell numbers per field (%) in (C). J Representative images of tube formation assays of HUVECs co-cultured with supernatant from VSMCs treated with CTRi, SCAPi, SCAPi and KISS-1i. K Quantitative analysis of number of nodes in (J). L Quantitative analysis of number of Junctions in (J). All experiments were repeated at least 3 times. Data are presented as the mean ± SD. *P < 0.05, **P < 0.01, ***P < 0.001. P values were calculated by Student’s t test.