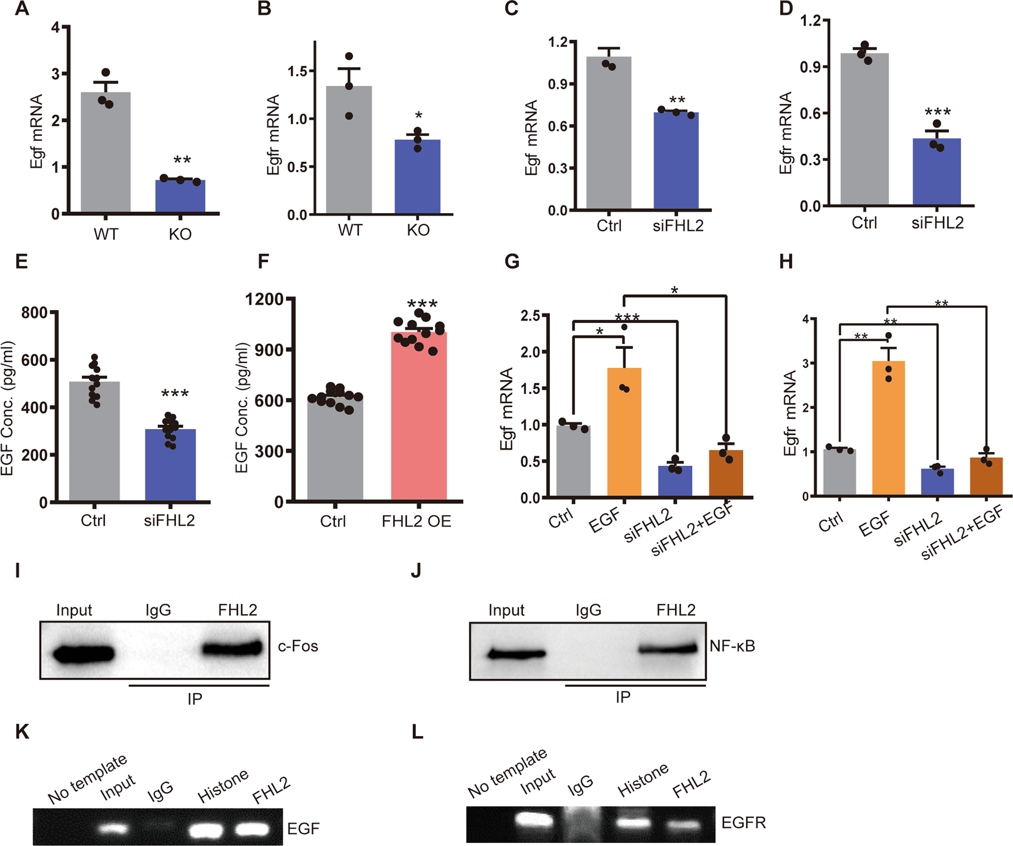
Fig. 4: FHL2 regulated Egf and Egfr transcription by binding with transcriptional factor AP-1 and NF-κB.

A, B QRT-PCR showing the Egf and Egfr mRNA levels of the GCs collected from 3-week-old WT and Fhl2 KO mice. β-actin was used as loading control. N = 3 for each group. C, D QRT-PCR showing the Egf and Egfr mRNA levels of the GCs transfected with scramble siRNA (Ctrl) or Fhl2 specific siRNA (siFHL2). β-actin was used as loading control. N = 3 for each group. E Knockdown of FHL2 reduced EGF concentration in the culture medium. GCs were transfected with scramble siRNA (Ctrl) or Fhl2 specific siRNA (siFHL2) for 72 h. Culture medium were collected from each group and EGF concentration was measured by ELISA. N = 12 for each group. F Overexpress of FHL2 increased EGF concentration in the culture medium. GCs were transfected with control vector (Ctrl) or Fhl2 overexpression vector (Fhl2 OE) for 72 h. Culture medium were collected from each group and EGF concentration was measured by ELISA. N = 12 for each group. G, H Knockdown of FHL2 inhibited EGF induced gene expressions. GCs were transfected with either scramble siRNA (Ctrl) or Fhl2 specific siRNA (siFHL2) for 24 h, followed by EGF treatment (20 ng/ml) for 48 h. QRT-PCR were performed to detect Egf and Egfr mRNA expression levels of each group. β-actin was used as a loading control. N = 3 for each group. I, J Co-immunoprecipitation assay showing the interaction of FHL2 with c-fos and NF-κB. K, L Chromatin immunoprecipitation (ChIP) assay showing that Egf and Egfr was the direct target of FHL2. Acetyl Histone H3 was used as a positive control, while samples from IgG group (antibody replaced with same amount of IgG) was used as a negative control. Student’s t test or one-way ANOVA were used to compare the difference between groups. Data are shown as mean ± SEM. *P < 0.05, **P < 0.01, ***P < 0.001.