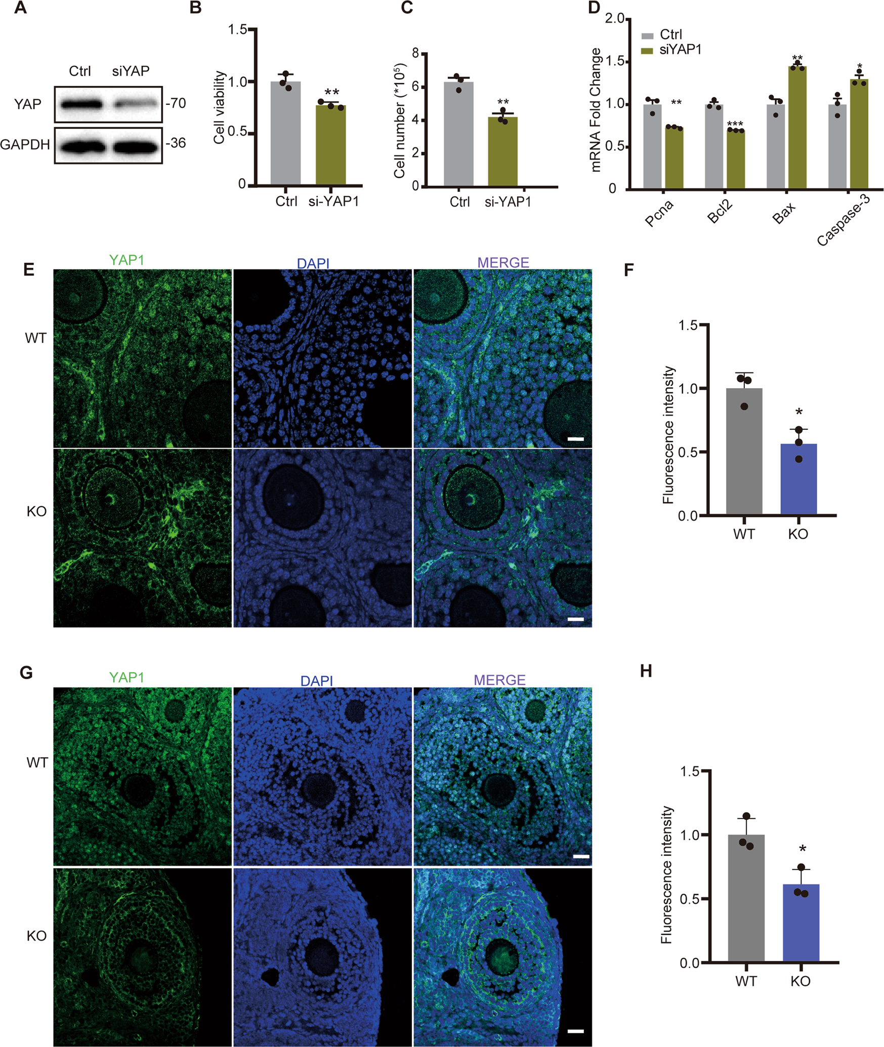
Fig. 5: YAP1 depletion inhibited GC growth and FHL2 deficiency induced YAP signal translocation.

A Representative western blot image showing YAP1 protein level. GCs were transfected with scramble siRNA (Ctrl) or Yap1 specific siRNA (siYAP) for 72 h. YAP1 expression was detected by western blot. GAPDH was used as a loading control. Quantitative data showing YAP1 knockdown inhibited cell viability (B), and reduced cell number (C), N = 3 for each group. D Knockdown of YAP1 decreased gene expression related with cell proliferation. GCs were transfected with scramble siRNA (Ctrl) or Yap1 specific siRNA (siYAP) and QRT-PCR were used to detect relative gene expressions. N = 3 for each group. E Immunofluorescence staining showing the expression and localization of YAP1 immunosignal in GCs of 3-week-old WT and Fhl2 KO mice. Ovaries were isolated from 3-week-old WT and Fhl2 KO mice and then fixed to perform immunofluorescence staining. Green color represents YAP1 immunosignal. Nuclei were stained with DAPI (blue). Scale bar: 20 µm. F Quantification of YAP1 immunosignal intensity in 3-week-old WT and Fhl2 KO mice. Image J was used to quantify immunosignal intensity. N = 3 for each group. G Immunofluorescence staining showing the expression and localization of YAP1 immunosignal in 8-week-old WT and Fhl2 KO mice GCs.Scale bar: 20 µm. H Quantification of YAP1 immunosignals in 8-week-old WT and Fhl2 KO mice. N = 3 for each group. Student’s t test were used to compare the difference between groups. Data are shown as mean ± SEM. *P < 0.05, **P < 0.01, ***P < 0.001.