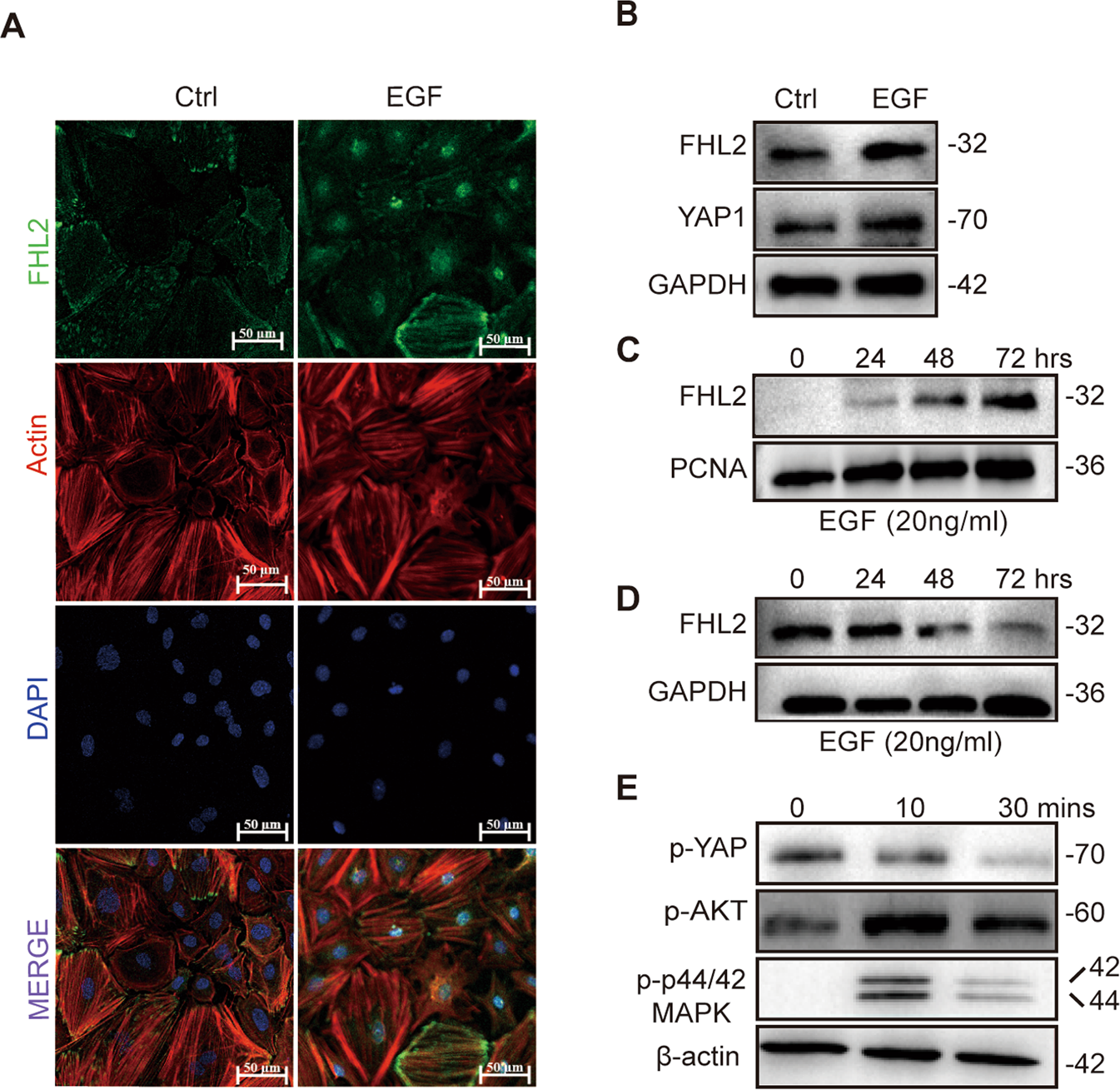
Fig. 6: EGF Treatment Induced FHL2 and YAP1 Expression and Translocation.

A Immunofluorescence staining showing FHL2 expression and subcellular location in vitro. Primary GCs were isolated and cultured with absence (vehicle control, Ctrl) or presence of 20 ng/ml EGF (EGF) for 48 h. Immunofluorescence staining was used to identify the subcellular location of FHL2. The FHL2 immunosignal was presented in green and F-actin (phalloidin) was presented in red color. Nuclei were stained with DAPI (blue). Scale bar: 50 μm. B FHL2 and YAP1 protein expression in GCs treated in absence (vehicle control, Ctrl) or presence of EGF (20 ng/ml). GAPDH was used as a loading control. C, D Western blot images showing FHL2 expressions in the nucleus (C) or cytoplasm (D) of GCs. GCs were incubated with absence (vehicle control, Ctrl) or presence of EGF (20 ng/ml) for 24 h, 48 h or 72 h in vitro. Nuclear and cytoplasmic protein were isolated to analyze FHL2 expression by western blot. PCNA was used as a nuclear protein loading control. GAPDH was used as a cytosol protein loading control. E EGF treatment stimulated the active form of YAP1. GCs were incubated with 20 ng/ml EGF for 0, 10 or 30 min. Phosphorylated protein levels were determined using western blot. β-actin was used as a loading control.