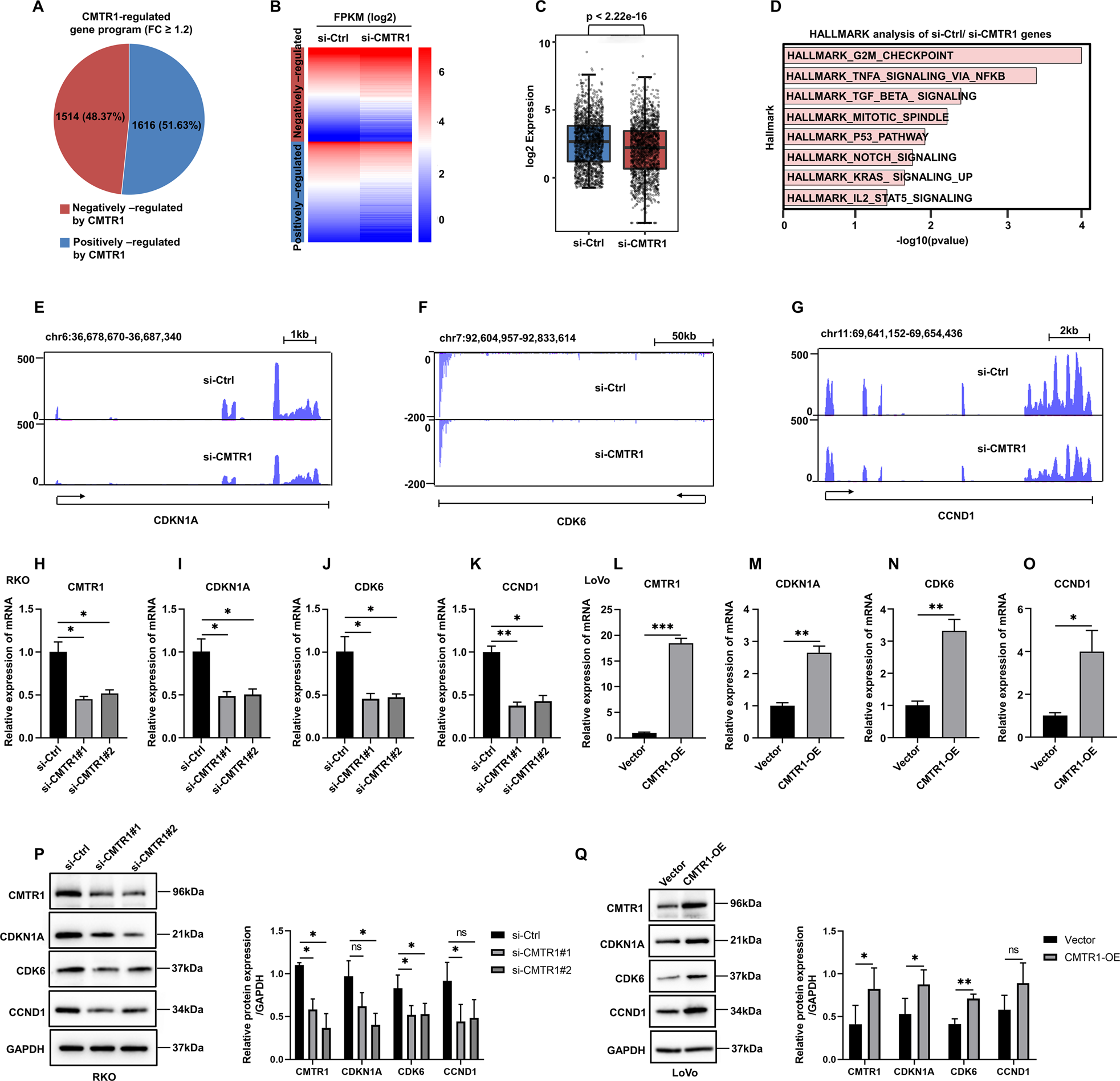
Fig. 2: CMTR1 regulates the expression of a group of genes involved in the cell cycle.

A RNA-seq was conducted on RKO cells transfected with control siRNA (si-Ctrl) or CMTR1 siRNA (si-CMTR1). A pie chart was used to show genes positively and negatively regulated by CMTR1. B, C The expression levels of genes positively and negatively regulated by CMTR1 are displayed in a heatmap and a box plot. D Hallmark gene set analysis revealed the gene term with the greatest enrichment of genes positively regulated by CMTR1. E–G Graphical presentation of the effects of CMTR1 on representative cell cycle-related genes, such as CDKN1A, CDK6, and CCND1, as determined by RNA-seq. H–Q Expression of CDKN1A, CDK6, and CCND1, measured by RT‒qPCR and western blotting in CMTR1 knockdown and CMTR1-overexpressing cells. *P < 0.05, **P < 0.01, and ***P < 0.001.