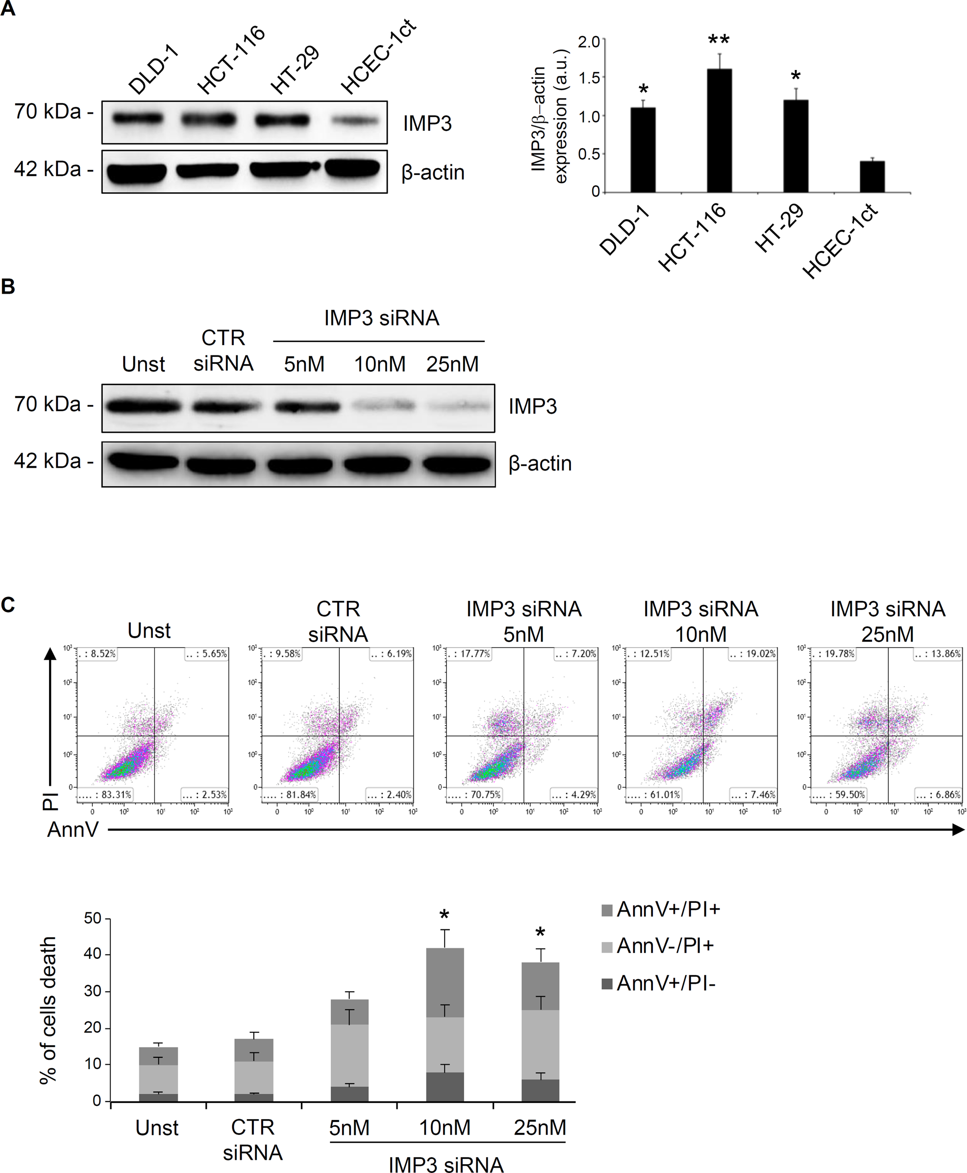
Fig. 2: Knockdown of IMP3 triggers cell death in CRC cell lines.

A Left, IMP3 levels in representative images of Western blot from DLD-1, HCT-116 and HT-29 CRC cell lines and the healthy colon epithelial cell line HCEC-1ct. β-actin was used as loading control. Right, quantitative analysis of IMP3/β-actin protein ratio as measured by densitometry scanning of Western blots (values are expressed in arbitrary units a.u.; *p = 0.04, **p = 0.03; mean ± SD, n = 3). B Representative Western blot showing IMP3 expression in HCT-116 cells untreated (Unst) or transfected with control or IMP3 siRNA. C Upper panel, representative dot plot of Annexin V (AnnV) and propidium iodide (PI)-positive HCT-116 cells treated as indicated above for 48 h. Lower panel, quantification of the percentage of AnnV and/or PI-positive HCT-116 cells (mean ± SD; AnnV+PI + unst and CTR siRNA-treated cells versus IMP3 siRNA 10/25nM-transfected cells, *p ≤ 0.05, mean ± SD, n = 3).