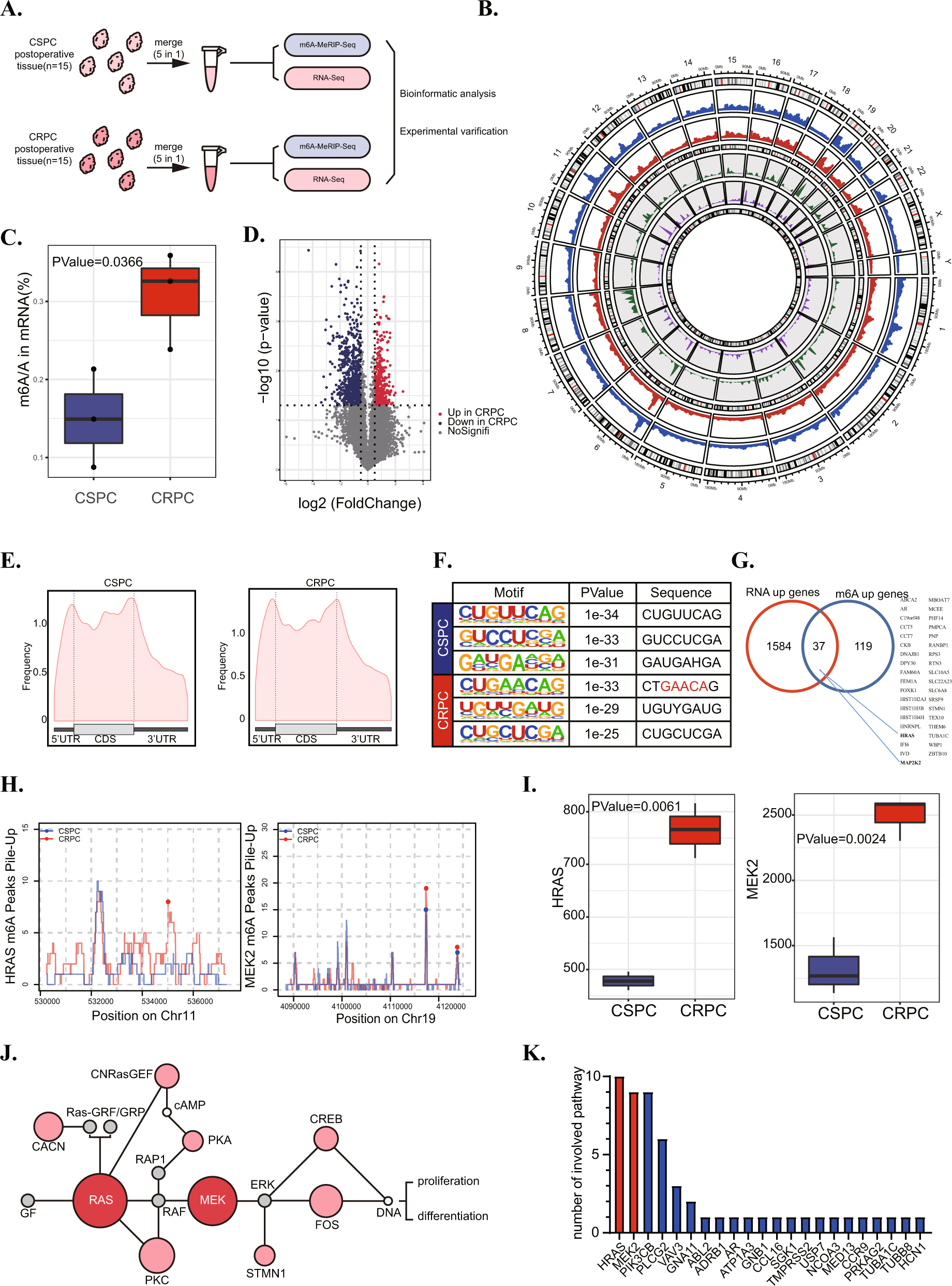
Fig. 1: MeRIP-seq of CRPC tumours with enhanced m6A methylation.

A Flow chart of MERIP&RNA sequencing to detect CSPC and CRPC tissue. B Overall display of MERIP&RNA sequencing data in the Circos figure. C The total m6A level of CSPC and CRPC tissue. D The volcanoplot shows the results of RNA sequencing of CSPC and CRPC tissues from a global perspective. E Metagene showed an m6A distribution pattern in CRPC and CSPC tissue. The distribution of m6A was determined by MeRIP-seq. F The m6A motif and sequence enriched in CSPC and CRPC was showed. G Venn diagram showing significant overlap among variated genes in CRPC/CSPC and m6A enriched genes in CRPC/CSPC. H The data of MeRIP-seq data showed the level of m6A modification of HRAS and MEK2 in CSPC and CRPC tissues. I The results of RNA-seq showed the RNA levels of HRAS and MEK2 in CSPC and CRPC tissues. J The figure ranks genes with differences in both m6A and RNA levels by the number they are involved in the signaling pathway. HRAS and MEK2 are marked in red in the figure. K ERK signal pathway diagram, in which the genes with significant differences in m6A and RNA levels in CSPC and CRPC are marked in red, while genes with only RNA levels are labeled in pink.