Fig. 4: Promotion of ferroptosis by butyrate via the mTORC2-AKT-GSK3β pathway.
From: Butyrate dictates ferroptosis sensitivity through FFAR2-mTOR signaling

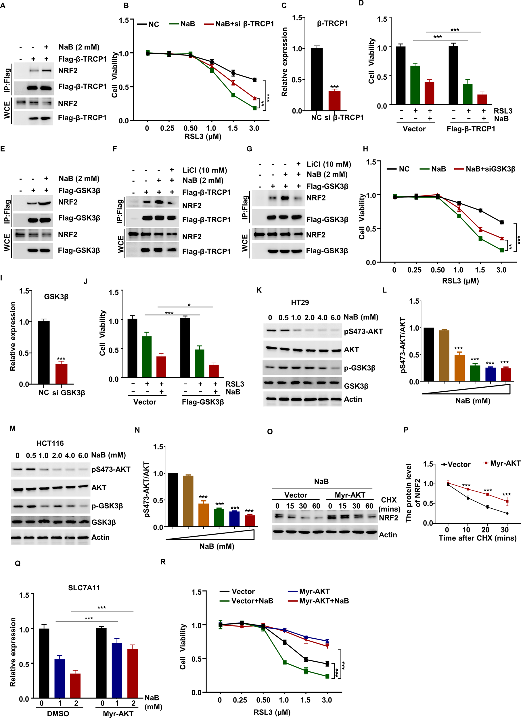
A Flag-β-TRCP1 was overexpressed in HEK293T cells, and cells were treated with NaB for 6 h, the interaction between Flag-β-TRCP1 and NRF2 was detected by Co-IP assay, and the indicated protein were detected by WB. β-TRCP1-knockdown HT29 cells were treated with different concentrations of RSL3 for 6 h in combination with NaB, and the cell viability was examined using CCK-8 (B), the knockdown efficiency was measured by qRT-PCR (C). D Flag-β-TRCP1 overexpressed HT29 cells were treated with RSL3 or in combination with NaB for 6 h, the cell viability was examined using CCK-8. E Flag-GSK3β was overexpressed in HEK293T cells, and cells were treated with NaB for 6 h, the interaction between Flag-GSK3β and NRF2 was detected by Co-IP assay, the indicated proteins were detected by WB. Flag-β-TRCP1 (F) or Flag-GSK3β (G) was overexpressed in HEK293T cells, and cells were treated with NaB or in combination with LiCl for 6 h, the interaction between Flag-β-TRCP1 (F) or Flag-GSK3β (G) and NRF2 was detected by Co-IP assay, and the indicated proteins were detected by WB. GSK3β-knockdown HT29 cells were treated with different concentrations of RSL3 for 6 h in combination with NaB, and the cell viability was examined using CCK-8 (H), the knockdown efficiency was measured by qRT-PCR (I). J Flag-GSK3β overexpressed HT29 cells were treated with RSL3 or in combination with NaB for 6 h, and the cells viability was examined using CCK-8. HT29 (K, L) or HCT116 (M, N) cells were treated with the indicated concentrations of NaB for 6 h, the levels of pS473-AKT, p-GSK3β and the indicated proteins were evaluated by WB (K, M). Quantitative data for pS473-AKT/AKT are presented (L, N). Myr-AKT overexpressed HT29 cells were treated with CHX for the indicated time after pretreatment with NaB for 6 h, and then WB was used to evaluate the levels of NRF2 (O), quantitative data for NRF2 protein levels are presented (P). Q Myr-AKT overexpressed HT29 cells were treated with the indicated concentrations of NaB for 6 h, the expression of SLC7A11 was measured using qRT-PCR. R Myr-AKT overexpressed HT29 cells were treated with different concentrations of RSL3 for 6 h in combination with NaB, and the cells viability was examined using CCK-8.