Fig. 7: Butyrate regulates the development of colorectal cancer in an mTOR- and ferroptosis-dependent manner.
From: Butyrate dictates ferroptosis sensitivity through FFAR2-mTOR signaling

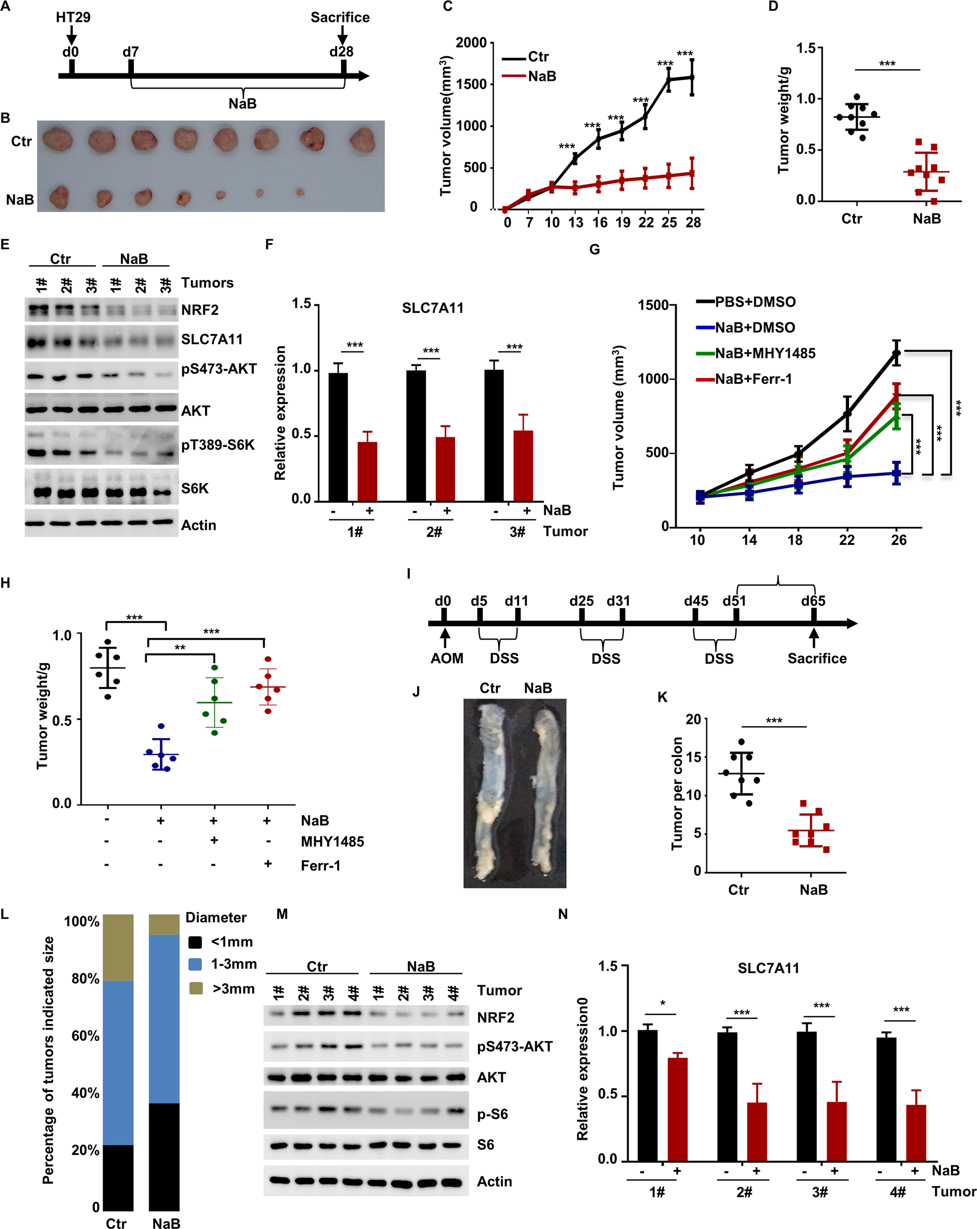
A–D HT29 tumor cells growth via xenograft model (n = 8 per group). The diameter of the tumor was measured every 2 days after 7 days of injection (A). Tumors were obtained on the 28th day after injection (B), and the volume (C) and weight (D) of the tumors were measured. E mTOR activation, the protein level of NRF2 and SLC7A11 was tested using WB in the tumor samples. F The expression of SLC7A11 was tested using qRT-PCR in the tumor samples. G HT29 cells were injected into nude mice subcutaneous, NaB (30 mM) were supplemented in the drinking water and refreshed every two days throughout the experiment. Ferr-1 and MHY1485 were administered by intravenous injection and throughout the duration of experiment (n = 6 per group). The diameter of the tumor was measured after 7 days of injection. Tumors were obtained on the 28th day after injection. The tumors volume (G) and tumors weight (H) were measured. I Experimental design. J Representative images of colon tumors in mice on the 65th day after injection of azoxymethane. Number (K) and size (L) of colon tumors in Ctr (n = 8) and NaB treatment (n = 8) mice. M mTOR activation, the protein level of NRF2 was tested using WB in the tumor samples. N The expression of SLC7A11 was tested using qRT-PCR in the tumor samples.