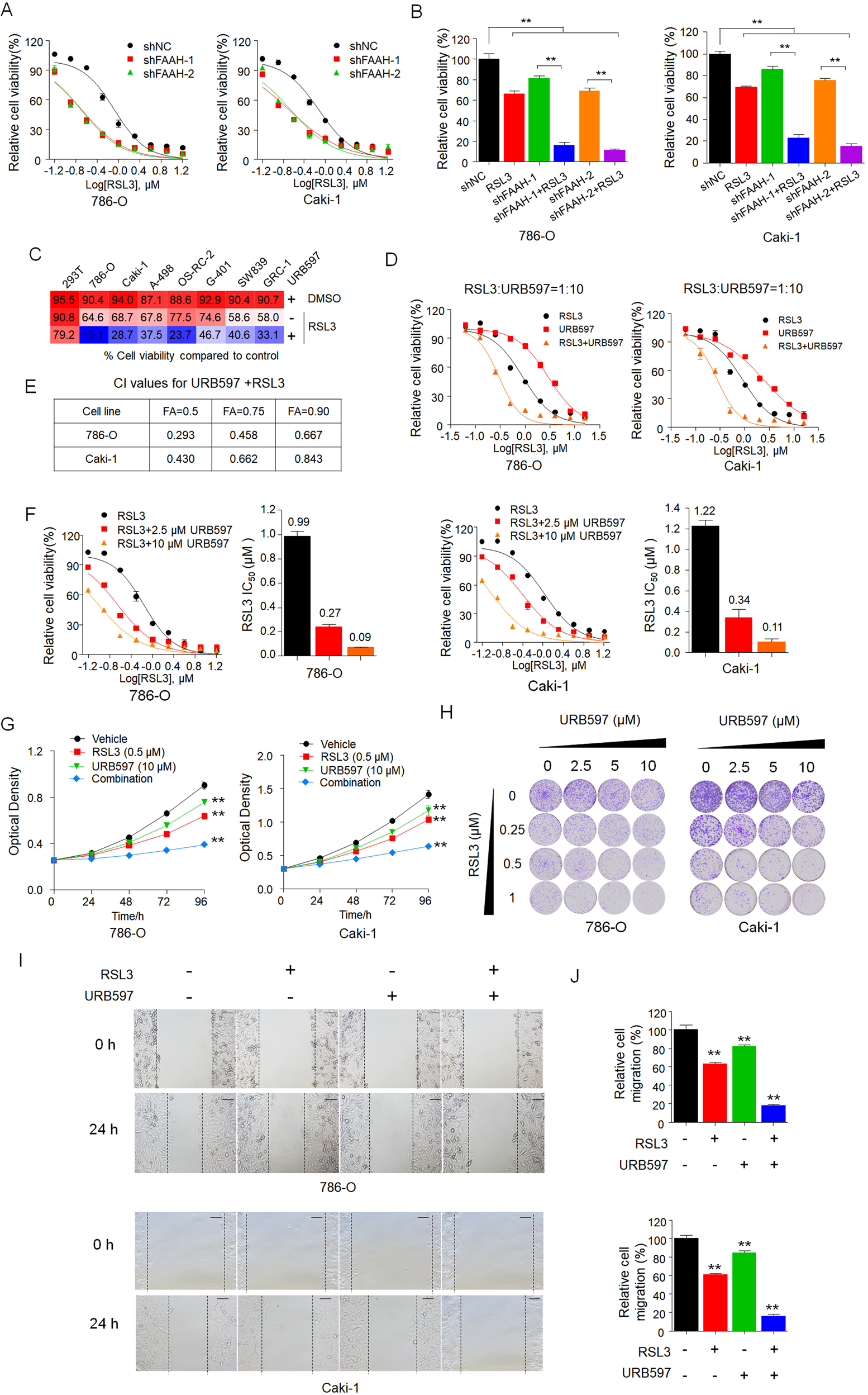
Fig. 2: Synergy of URB597 with ferroptosis inducers significantly decreases the proliferation and migration of RCC cells.

A, B Effect of FAAH knockdown on 786-O and Caki-1 cells in response to RSL3 treatment with two distinct FAAH shRNA expression vectors. Dose–response curves for 786-O and Caki-1 cells stably transfected with negative control vector or shFAAH treated with RSL3 at the indicated doses (A). Cell viability was assessed by CCK-8 assay (B). **p < 0.01 (one-way ANOVA). C Combinational effects of URB597 (10 µM) and RSL3 at the indicated concentrations in various renal cell lines. Cells were treated with the inhibitors singly or the indicated target pairs. Viability was measured 72 h after treatment with the indicated concentrations of drugs. Effects on cell viability were calculated as the percentage of vehicle-treated cells. D, E Effects of RSL3 with URB597 singly or in combination in the indicated cell lines. The viability of 786-O and Caki-1 cells was measured 72 h after treatment with the indicated doses of drugs (D). The combination index (CI) was calculated with the Chou–Talalay equation using multiple doses and response points. CI values for three different indicated Fa are shown (E). F Dose–response curves for RSL3 as a single agent or in combination with URB597 at the indicated doses in 786-O and Caki-1 cells for 72 h. The effects of URB597 on the IC50 of RSL3 are shown in the bar graphs (right). G Proliferation curves of single agents and combinations of drugs in 786-O and Caki-1 cells treated with the indicated concentrations of RSL3 and URB597 for 96 h. Cell viability was assessed by CCK-8 assay after treatment with the indicated doses of drugs. **p < 0.01 versus the corresponding control (t test). H In the colony formation assay, 786-O and Caki-1 cells were treated with increasing concentrations of URB597 and RSL3 singly and in combination for 14 days, and cells were fixed and stained with crystal violet. I, J In the wound-healing assay, 786-O and Caki-1 cells were treated with URB597 (10 µM) and RSL3 (0.5 µM) singly and in combination following mitomycin C (1 µM) treatment for the indicated time. Histograms show the relative cell migration (J). Scale bar: 100 µm. **p < 0.01 versus the corresponding control (t test). Data are means ± SDs of measurements repeated three times with similar results.