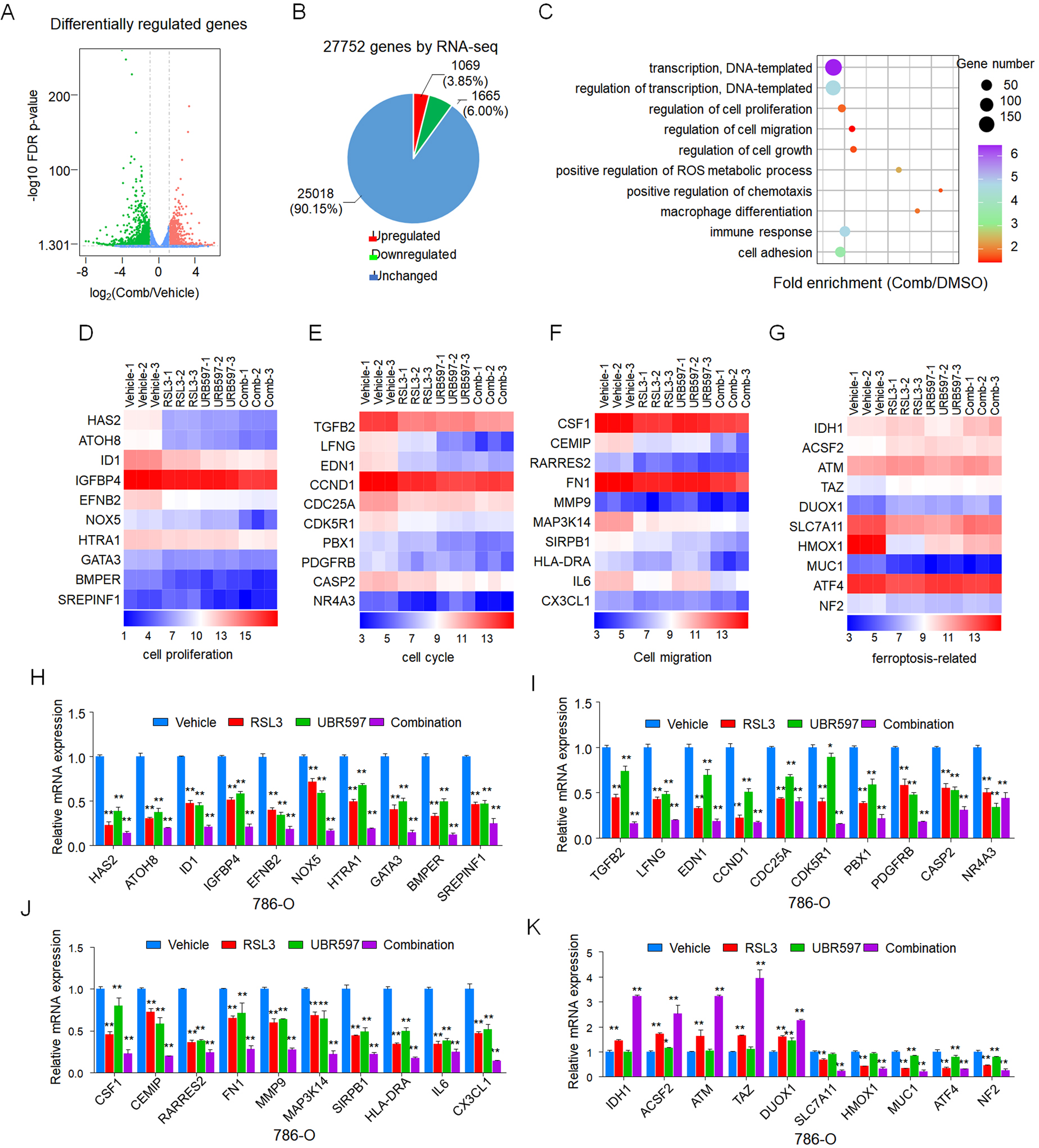
Fig. 5: RNA-Seq reveals that the combination of URB597 and RSL3 regulates the expression of genes related to cell growth and metastasis.

A, B Volcano plot of the results of an RNA-Seq analysis showing the expression of differentially regulated genes in 786-O cells between the control vehicle and combinational treatment (Comb) with URB597 (10 µM) and RSL3 (0.5 µM). Upregulated and downregulated genes are shown in red and green, respectively. Values are presented as the log10 of tag counts. C KEGG pathway analysis of differentially expressed genes in transcriptomes of 786-O cells between the control vehicle and combinational treatment (Comb) with URB597 (10 µM) and RSL3 (0.5 µM). The 10 most significantly activated pathways are shown. Heat map of significantly regulated genes in transcriptomes of 786-O cells between the control vehicle and combinational treatment (Comb) with URB597 (10 µM) and RSL3 (0.5 µM) correlated with cell proliferation (D), the cell cycle (E), cell migration (F), and ferroptosis (G) (n = 3). qPCR analysis of the indicated gene expression associated with cell proliferation (H), the cell cycle (I), cell migration (J), and ferroptosis (K) in 786-O cells treated with URB597 (10 µM) and RSL3 (0.5 µM) singly or in combination for 48 h compared to parental 786-O cells. Data are means ± SDs of measurements repeated three times with similar results. ns (not significant), **p < 0.01 versus the corresponding control (t test).