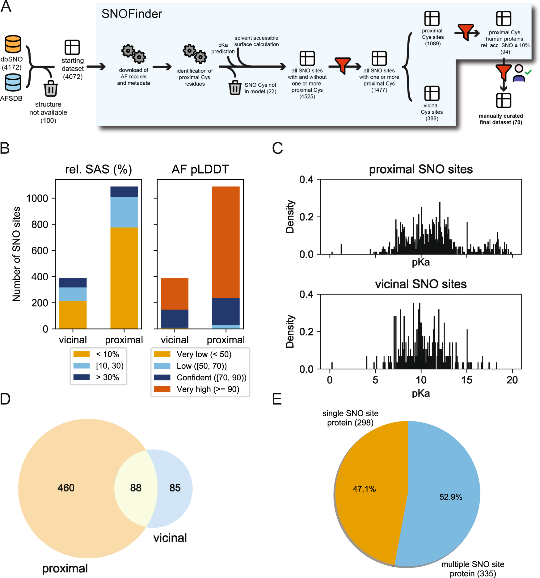
Fig. 5: SNOfinder pipeline and analysis of the SNO and proximal cysteine dataset.

A schematic representation of the SNOfinder pipeline. We start from a database of known SNO sites and their proteins (dbPTM). We first identify which of these proteins have available models in the AlphaFold Protein Structure Database (AFSDB) and only keep those. We then analyze each model to identify proximal cysteines to the SNO sites, as detailed in Methods. For both the SNO site and the proximal cysteine, we annotate predicted pKa, AlphaFold pLDDT score, secondary structure assignment, and relative solvent accessible surface (see Methods). We then further filter the obtained dataset by keeping only entries (i.e., SNO sites) with at least one proximal cysteine and split them between vicinal (i.e., the SNO and proximal Cys are at less than eight residues apart in sequence) and proximal (i.e., the two residues are spatially close but not close in sequence). Finally, we generate a dataset in which we keep only human proteins and for which the SNO site has at least 10% solvent-accessible surface area. This dataset was then manually curated (see Methods), obtaining the final dataset. The number in parenthesis under each step denotes the size of the dataset, as the number of SNO sites or SNO sites/Cys pairs B Classification of the SNO sites as found in the AlphaFold models according to the relative solvent accessible surface (left) and AlphaFold pLDDT score (right). C Obtained distributions of pKa values for SNO site cysteines in the vicinal and proximal SNO datasets. Before plotting, we excluded cases for which the predicted pKa values were unphysical (i.e., pKa = 99.99). D Venn diagram representation of proteins having SNO sites with distal or proximal cysteine residues E pie chart of proteins having only one SNO site vs. proteins having multiple SNO sites, among those in which at least one proximal or vicinal cysteine was identified.