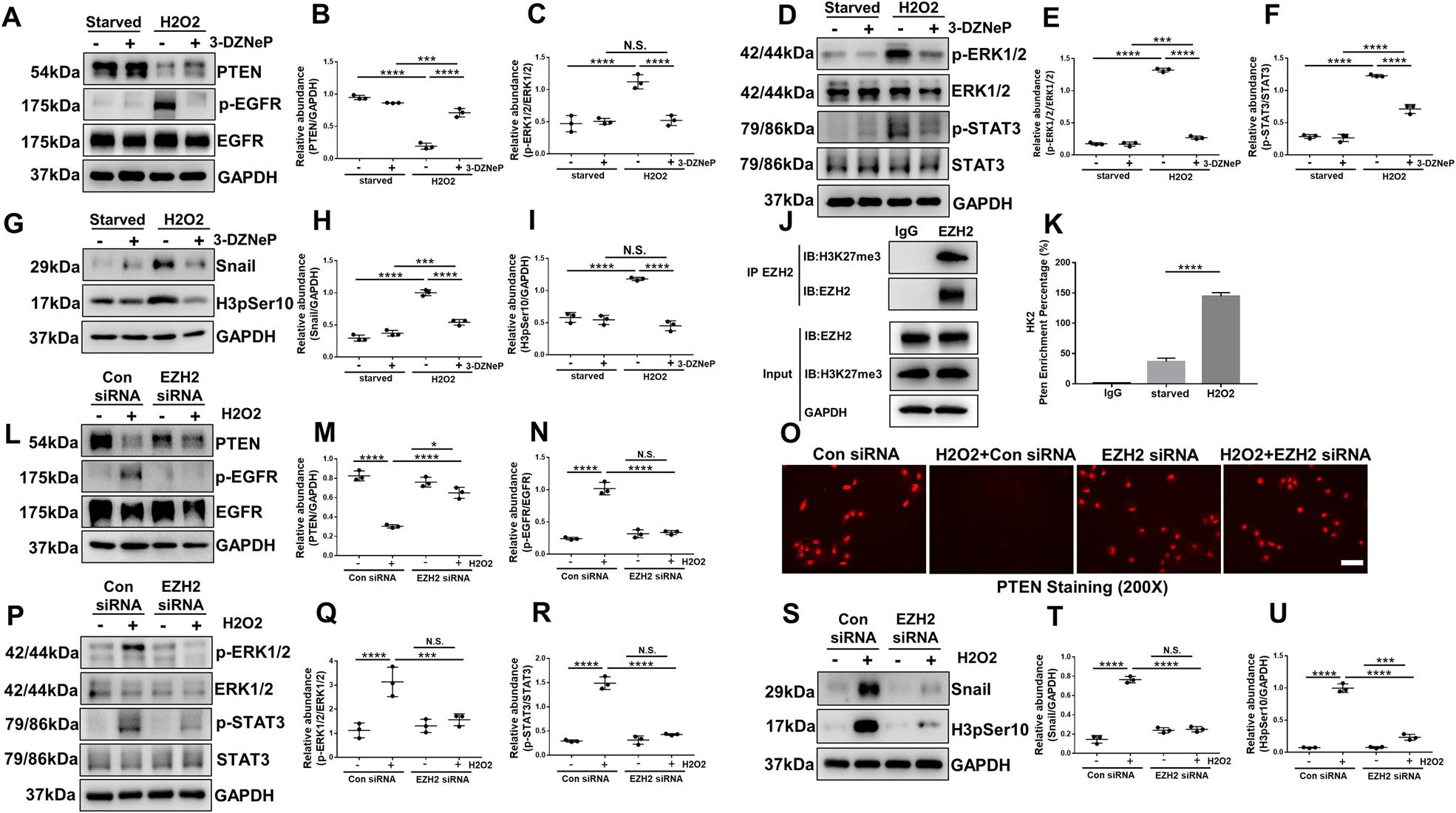
Fig. 6: EZH2 binds to the PTEN promoter and regulates its transcription, thus increasing the activation of EGFR/ERK1/2/STAT3 signaling pathway in cultured human tubular epithelial cells.

A Cell lysates treated with 3-DZNeP were subjected to immunoblotting analysis with antibodies against PTEN, p-EGFR, EGFR, and GAPDH. B, C Expression levels of PTEN and p-EGFR were quantified by densitometry and normalized with GAPDH and EGFR, respectively. D Cell lysates treated with 3-DZNeP were subjected to immunoblotting analysis with antibodies against p-ERK1/2, ERK1/2, p-STAT3, STAT3, and GAPDH. E, F Expression levels of p-ERK1/2 and p-STAT3 were quantified by densitometry and normalized with ERK1/2 and STAT3, respectively. G Cell lysates treated with 3-DZNeP were subjected to immunoblotting analysis with antibodies against Snail, H3pSer10, and GAPDH. H, I Expression levels of Snail and H3pSer10 were quantified by densitometry and normalized with GAPDH. J 0.5 mM H2O2-treated HK2 cell lysates were subjected to immunoprecipitation with IgG or EZH2 antibody, followed by EZH2 and H3K27me3 immunoblotting. K Content of PTEN promoter enriched by IgG or H3K27me3 antibody in HK2 cells treated with or without 0.5 mM H2O2 by CUT & TAG analysis. L Cell lysates transfected with EZH2 siRNA were subjected to immunoblotting analysis with antibodies against PTEN, p-EGFR, EGFR, and GAPDH. M, N Expression levels of PTEN and p-EGFR were quantified by densitometry and normalized with GAPDH and EGFR respectively. O Photomicrographs showed the immunofluorescent staining of PTEN in the HK2 of each group. P Cell lysates transfected with EZH2 siRNA were subjected to immunoblotting analysis with antibodies against p-ERK1/2, ERK1/2, p-STAT3, STAT3, and GAPDH. Q, R Expression levels of p-ERK1/2 and p-STAT3 were quantified by densitometry and normalized with ERK1/2 and STAT3, respectively. S Cell lysates transfected with EZH2 siRNA were subjected to immunoblotting analysis with antibodies against Snail, H3pSer10, and GAPDH. T, U Expression levels of Snail and H3pSer10 were quantified by densitometry and normalized with GAPDH. Data were expressed as means ± SEM. *P < 0.05; **P < 0.01; ***P < 0.001; ****P < 0.0001. N.S., statistically not significant, with the comparisons labeled. All scale bars = 50 μm.