Fig. 1: Generation of FSP1 chimeric constructs.
From: Molecular characterization of AIFM2/FSP1 inhibition by iFSP1-like molecules

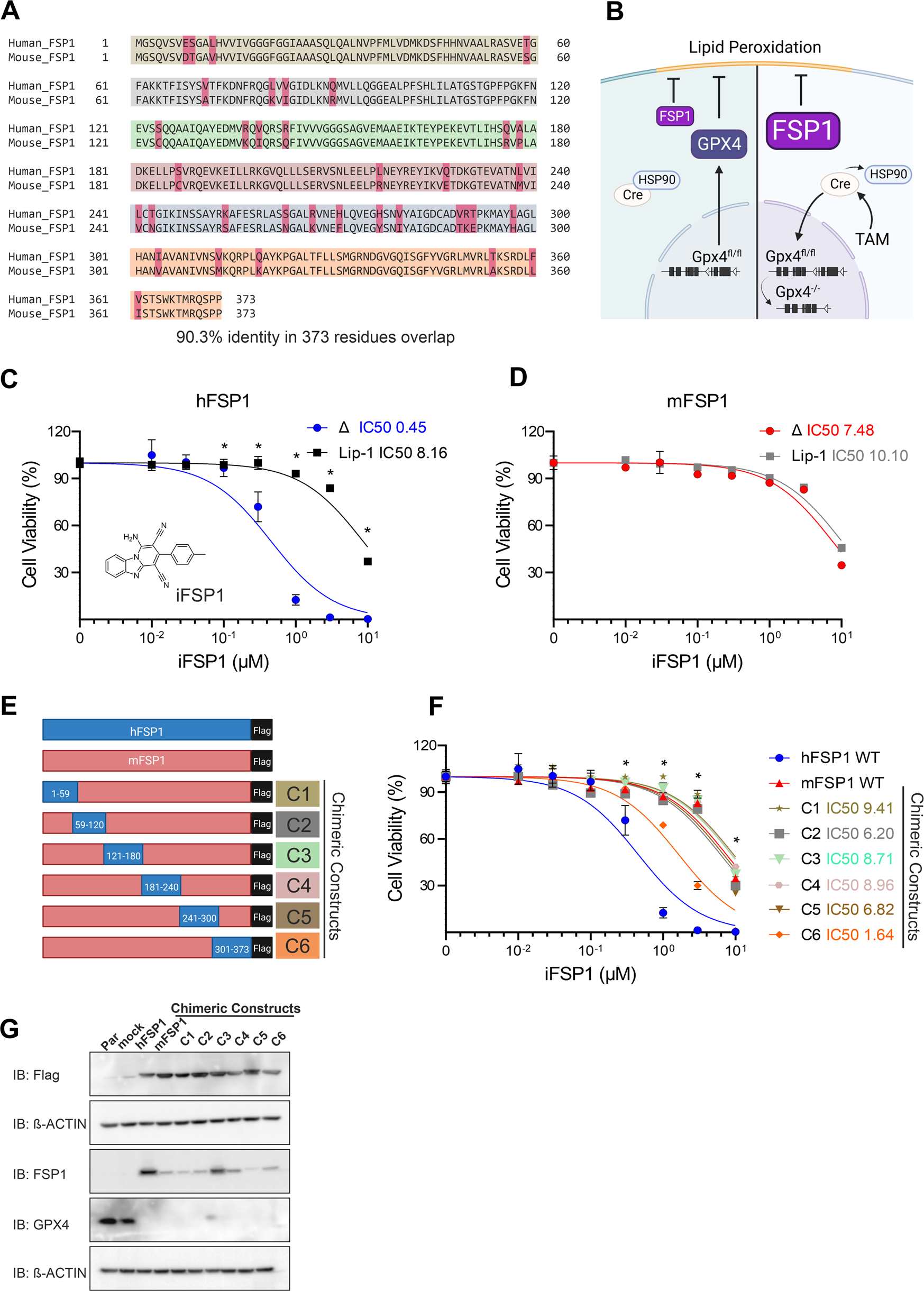
A Protein sequence pairwise alignment between Homo sapiens (Human) and the Mus musculus (Mouse) FSP1, the regions used to generate each chimeric construct are highlighted in the different colors. B Scheme of GPX4 and FSP1 acting to suppress lipid peroxidation in Tam-inducible Gpx4-knockout system (Pfa1 cells). Gpx4, the major suppressor of ferroptosis, with the addition of Tamoxifen (Tam), MerCreMer (Cre) is liberated from the cytosolic HSP90 complex and translocates to the nucleus, where Cre-mediated deletion of the last three loxP-flanked (fl; white triangles) exons (black bars) occurs, leading to inactivation of Gpx4. The overexpression of FSP1 inhibits the lipid peroxidation and consequently, cell death. C iFSP1 structure. Dose-response toxicity of iFSP1 in Pfa1 Gpx4−/− cells overexpressing human FSP1 (hFSP1) and (D) murine FSP1 (mFSP1), respectively. E Schematic of the different flag-tagged isoforms used to explore the iFSP1 specific response. F Dose-response toxicity to iFSP1 in Pfa1 Gpx4−/− overexpressing hFSP1, mFSP1 and chimeric variants. G Immunoblot analysis of flag-tag, GPX4 and FSP1 in Pfa1 Gpx4WT and Gpx4−/− overexpressing empty vector (mock), hFSP1, mFSP1 and chimeric proteins. Cell viability was monitored using Alamar blue. Data are presented as mean ± s.d. of n = 3 wells of a 96-well plate from one representative of three independent experiments; *p < 0.05; two-way analysis of variance (ANOVA).