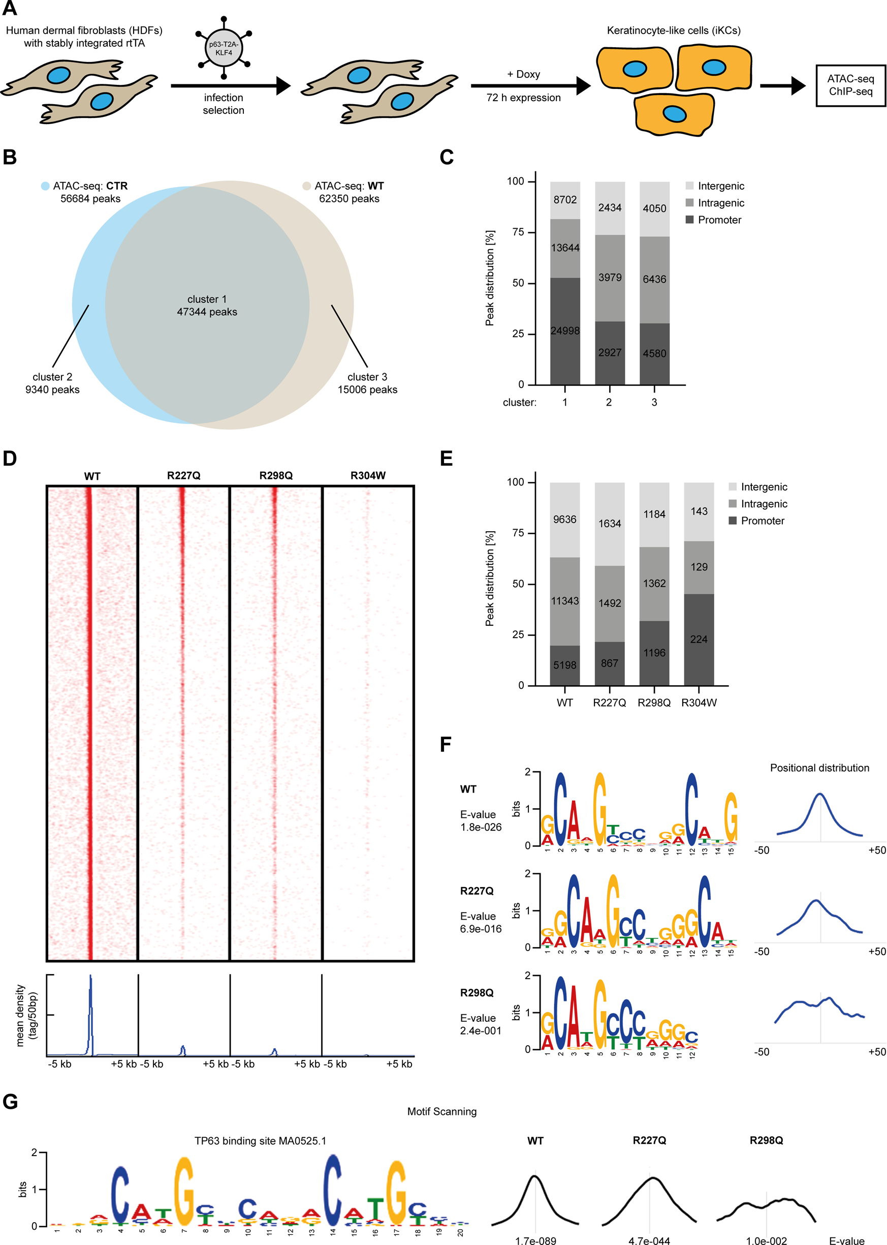
Fig. 6: p63 R227Q and R298Q bind to incomplete consensus sequences.
From: Disease-related p63 DBD mutations impair DNA binding by distinct mechanisms and varying degree

A Schematic representation of the inducible system for conversion of human dermal fibroblasts (HDFs) to keratinocyte-like cells (iKCs). HDFs with a stable integration of a reverse tetracycline-controlled transactivator (rtTA) are retrovirally transduced with KLF4 only or C-terminally fused to ΔNp63α with a self-cleaving T2A peptide. Conversion is achieved by doxycycline (Doxy)-induced expression of p63 and KLF4 for 72 h. Cells were subsequently analysed by ATAC- and RNA-seq. B Venn diagram of ATAC-seq peaks in HDF expressing either WTp63/KLF4 (light brown) or KLF4 alone (CTR; in light blue) showing the number of open regions (-Log10FDR ≥ 10). C Percentage of ATAC-seq peak distribution in promoters, intergenic, or intragenic regulatory elements of the sequences open in both CTR HDF and p63 expressing HDF (cluster 1), in those open only in CTR HDF (cluster 2), or in p63 expressing HDF (cluster 3). D Upper panel: Heat map representation of the signal density of p63 WT and the indicated DBD mutants sequence tags with a stringency of -Log10FDR ≥ 20. p63 binding sites were distributed within ±5 kb from the WT peak summit. Lower panel: Mean read densities centred (±5 kb) around the peak summits. E Percentage of peak distribution bound by p63 WT or the indicated DBD mutants in promoters, intergenic, or intragenic regulatory elements. F De novo discovery motifs using STREME performed on 100 bp spanning the summits of the top 1000 ChIP-seq peaks (-Log10FDR ≥ 20) of p63 WT and DBD mutants. E-value, and the distribution are shown. G p53 p63 consensus motif scanning (MA0106.30525.1 (TP53)) identified by CentriMo using MEME-ChIP. E-value, and the distribution are shown.