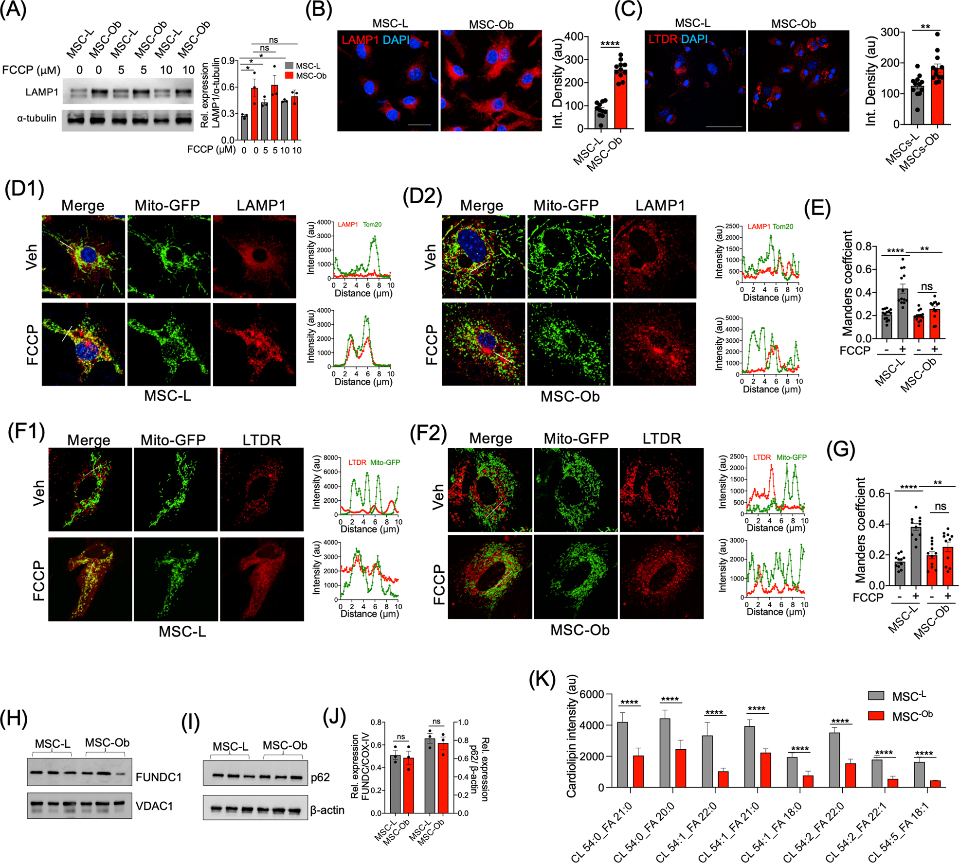
Fig. 3: Mitochondrial sequestration into autophagosomes is inhibited by reduced cardiolipin content rather changes in lysosomal function.

A LAMP1 expression in MSCs treated with DMSO or FCCP for 2 h before the total protein lysates were prepared for immunoblotting. The right panel shows the densitometry analysis of the blots. B Representative images of LAMP1 in MSCs stained with anti-LAMP1 antibody (red) and DAPI (blue). The right panel shows the image analysis data plotted as integrated density. C MSCs were live stained with lysotracker deep-red (LTDR) and imaged in the presence of Hoechst stain (blue). The images (C) were quantified and represented as integrated density. D Representative images of MSC-L (D1) and MSC-Ob (D2) transduced with mitochondrial-targeted GFP (mito-GFP) and treated with DMSO or FCCP for 2 h. After fixation, the cells were stained with LAMP1 (red) and DAPI. Right panels show the line scans of the images indicating the extent of colocalization. E Mander’s coefficient showing the degree of colocalisation between LAMP1 and mitochondria. F Similarly, the images of MSC-L (F1) and MSC-Ob (F2) along with the line scans. G Image analysis (D) to determine the Mander’s coefficient between lysosomes and mitochondria. MSCs after transduction with mito-GFP (green) were treated with DMSO or FCCP and further stained with LTDR (red). Line scans indicate the extent of overlap between LAMP1 and mitochondria in the region selected (F). H, I Expression of FUNDC1, VDAC, p62 and β-actin as revealed by immunoblotting of MSCs treated with DMSO (0) or FCCP (5 µM and 10 µM). J The corresponding densitometry analysis. K LC-MS data showing the histograms of cardiolipin species detected in MSC-L and MSC-Ob cells. The cardiolipin species (with n = 3 different samples) which were significantly different are shown here while all the species detected are shown in Fig. S8. Mean ± SEM. ****P < 0.001; ***P < 0.005; **P < 0.01; *P < 0.05; ns (non-significant). Scale bars: B: 50 µm; C: 100 µm; D, F: 10 µm.