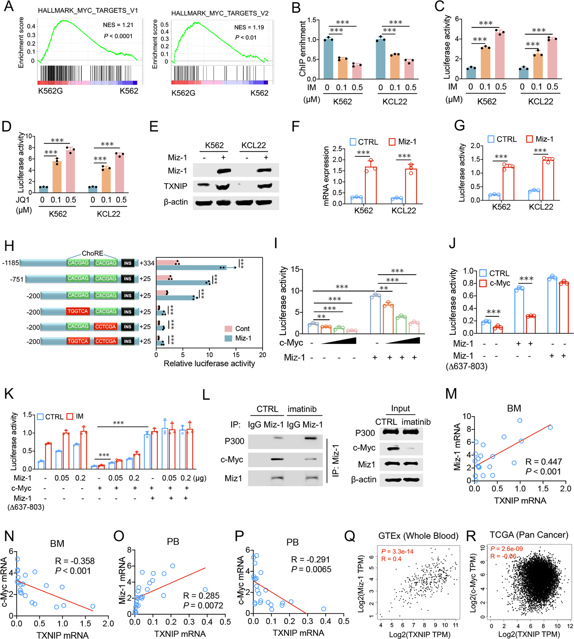
Fig. 2: BCR-ABL blocks TXNIP transactivation by disrupting a Miz-1–p300 complex via c-Myc induction.

A GSEA analysis of the RNAseq data predicts the gene enrichment in c-Myc targets in K562G and K562 cells. B The amount of c-Myc bound to the TXNIP promoter was determined by ChIP in K562 and KCL22 cells 24 h after imatinib treatment. C, D The activity of TXNIP promoter (−1185 ~ +334) was determined in K562 and KCL22 cells 24 h after imatinib (C) or JQ1 (C) treatment. E–G TXNIP protein (E), mRNA (F), and promoter activity (G) were determined, respectively, in K562 and KCL22 cells 48 h after the transfection of Miz-1 overexpression vector. H The indicated TXNIP promoter truncations were transfected into K562 cells with or without Miz-1 overexpression. The luciferase activity were determined. I K562 cells were transfected with the TXNIP reporter construct (−751 ~ +25) with or without a c-Myc expression plasmid. Increasing amounts (0.02, 0.1, and 0.2 μg) of Miz-1 construct were co-transfected as indicated. J K562 cells were transfected with the TXNIP reporter construct (−751 ~ +25) together with wild-type Miz-1 and its mutant construct, as indicated. K K562 cells were transfected with indicated constructs with TXNIP reporter truncation (−751 ~ +25). 24 h after transfection, cell were treated with 0.5 μM imatinib for additional 24 h. L K562 cells were transfected with Miz-1 constructs and treated with 0.5 μM imatinib. Immunoprecipitation was performed with Miz-1 antibody. Indicated proteins were further determined by western blot. M–P The mRNA expression associations of TXNIP with Miz-1 or c-Myc in the PB and BM were determined among samples from normal healthy donors and patients. Each individual dot represents 1 sample. Q The mRNA expression associations of TXNIP with Miz-1 were analyzed by GEPIA according to the whole blood samples from normal human in GETx dataset. R The mRNA expression associations of TXNIP with c-Myc were analyzed by GEPIA according to the Pan-Cancer samples from normal human in TCGA dataset. B, C, K, L IM, imatinib. ***P < 0.001. **P < 0.01.