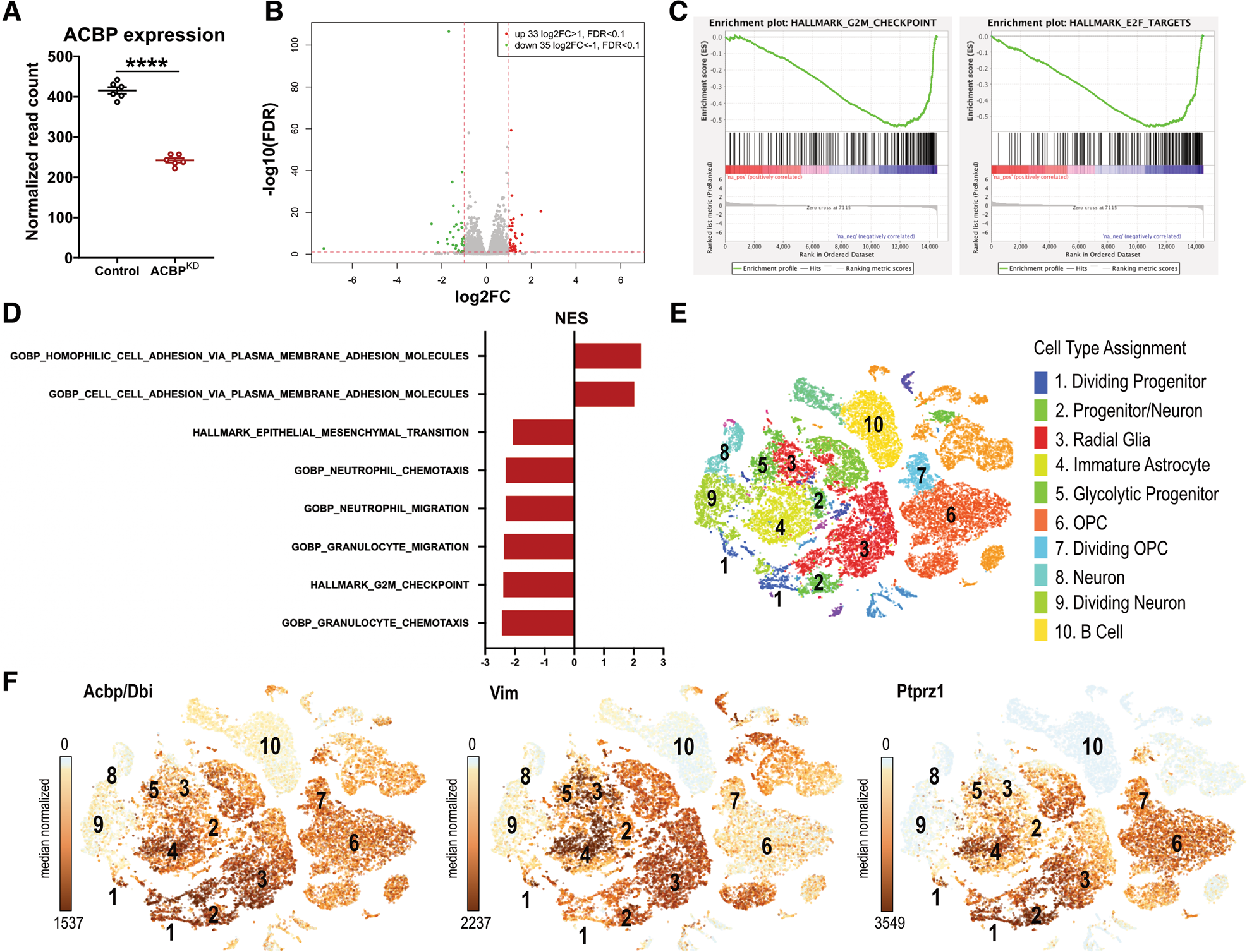
Fig. 1: ACBP downregulation affects cell migration and invasion transcriptional pathways in GBM cells.
From: Targeting fatty acid oxidation via Acyl-CoA binding protein hinders glioblastoma invasion

A LN229 GBM cells were transduced with lentiviruses expressing either shRNA scrambled (Control) or shRNA1 against ACBP (ACBPKD) and collected one week later for bulk mRNAseq. The graph shows normalized number of reads for ACBP in each condition (mean ± SEM, n = 6 samples per group, unpaired t-test ****p < 0.0001). B Volcano plot of RNAseq results comparing Control vs ACBPKD global expression levels. C Gene set enrichment analysis (GSEA) of cell division-related pathways (left: Hallmark G2M Checkpoint, right: Hallmark E2F Targets) downregulated in ACBPKD cells.D Gene Set enrichment analysis in Control vs ACBPKD cells. Normalized Enrichment Score (NES) negative values indicate pathways enriched in Control cells, while positive NES values show pathways enriched in ACBPKD cells. All pathways displayed have FDR q-val < 0.05.E tSNE plot showing primary GBM tumor cell clustering with cell type annotations [22] obtained from single-cell mRNA sequencing data available at https://gbm.cells.ucsc.edu. F Feature plots of ACBP and invasion-associated genes Vimentin and Ptprz1.