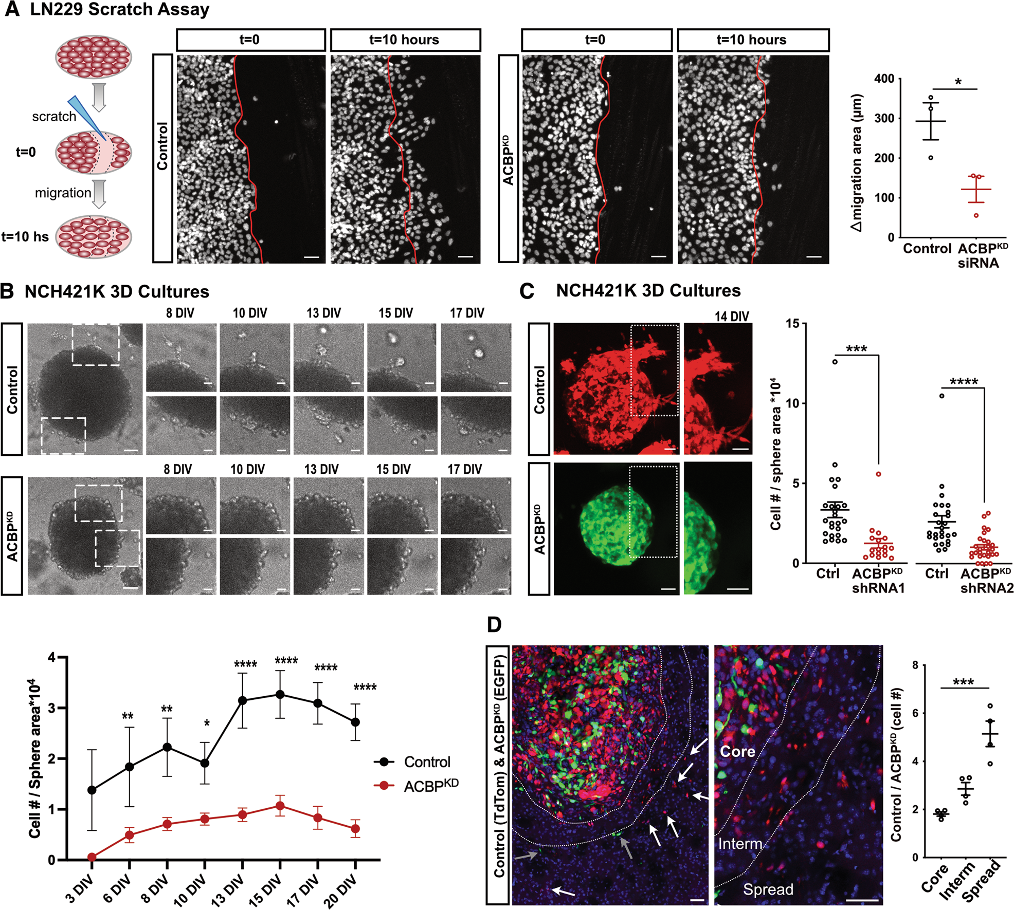
Fig. 2: ACBP knockdown impairs GBM cell migration and invasion in vitro and in vivo.
From: Targeting fatty acid oxidation via Acyl-CoA binding protein hinders glioblastoma invasion

A Left: LN229 cells were transfected with either Control or ACBP siRNA. Upon reaching confluency, coverslips were scratched with a pipette tip to generate an empty cell area and cells were imaged every 10 min for a total of 10 h. Images show the initial and final timepoint, dashed lines indicate the border of the empty cell area at t = 0. Scale bars: 50 μm. Right: Quantification of the area covered by LN229 Control and ACBPKD migrating cells after 10 h (mean ± SEM, n = 3 experiments per group, unpaired two-tailed t-test *p < 0.05). See also Supplementary movies 1, 2. B Top: NCH421k tumorspheres expressing either shRNA control or shRNA1 ACBP (ACBPKD) were plated in Matrigel and imaged over time at the indicated time points. Enlarged areas show examples of invasive cells exiting the spheres and invading the 3D matrix in Control conditions. Cells from ACBPKD tumorspheres remained mostly stationary. Scale bars: 20 μm. Bottom: quantification of the number of invading cells, normalized by the sphere size for Control and ACBPKD groups (mean ± SEM, n = 4–31 spheres per group, Mixed-effect analysis p < 0.0001, Sidak’s multiple comparisons test *p < 0.05, **p < 0.01, ****p < 0.0001). C Left: NCH421k tumorspheres expressing either shRNA control or shRNA1 ACBP were plated in Matrigel and imaged 14 days later. Pictures show representative examples of tumorspheres from each group. Scale bars: 50 μm. Right: Quantification of the number of cells invading the 3D matrix from Control and ACBPKD tumorspheres, normalized by the sphere size for shRNA1 and shRNA2 sequences (mean ± SEM, n = 17–24 spheres per group, two-tailed t-test with Welch’s correction ***p < 0.001 for shRNA1, and mean ± SEM, n = 26–27 spheres per group, Mann-Whitney two-tailed test ****p < 0.0001 for shRNA2). D NSG mice were xenotransplanted with a mix of Control and ACBPKD (shRNA1) NCH421K cells and sacrificed 35 days post-surgery. Left: Confocal picture of a tumor showing Control (red) and ACBPKD (green) cells, overview and enlarged area. Core, intermediate and spread areas are separated with dashed lines. White and gray arrows point at Control and ACBPKD invasive cells, respectively, migrating in the spread area. Scale bar: 50 µm. Right: Control/ACBPKD cell ratio in core, intermediate and spread area (mean ± SEM, n = 4 tumors, one-way ANOVA with adjusted p-value for multiple comparisons ***p < 0.0005).