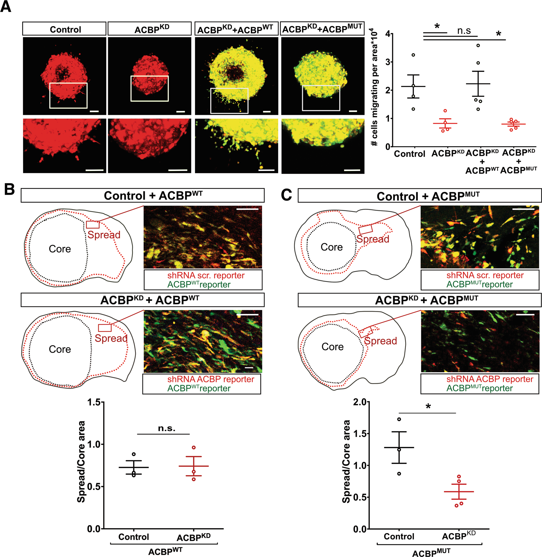
Fig. 3: ACBP requires binding to acyl-CoA to support GBM invasion.
From: Targeting fatty acid oxidation via Acyl-CoA binding protein hinders glioblastoma invasion

A Left: Representative pictures of NCH421k tumorspheres expressing either shRNA Control (+ TdTomato), shRNA1 ACBP (ACBPKD + TdTomato), ACBPKD + bovine ACBP wildtype (ACBPWT + EGFP) or ACBPKD + bovine ACBP low binding mutant (ACBPMUT + EGFP) plated in Matrigel. Boxed areas are enlarged below the respective images. Scale bars: 50 μm. Right: Quantification of the number of cells invading the extracellular matrix in each group, normalized by the sphere size (mean ± SEM, n = 4–5 spheres per group, one-way ANOVA with adjusted p-value for multiple comparisons *p < 0.05). B NSG mice were xenotransplanted with shRNA Control or shRNA1 ACBPKD NCH421K cells co-expressing bovine ACBPWT. Mice were sacrificed when first moderate symptoms were observed (median survival 48 and 53 days for Control + ACBPWT and ACBPKD + ACBPWT, respectively, n = 4–6 mice per group, reported in [11]). Top: Outlines of representative whole brain coronal sections with core and spread tumor areas delineated with black and red dotted lines, respectively. Pictures belong to the indicated brain areas and show fluorescently-labeled tumor cells (shRNA Control and shRNA ACBP in red, ACBPWT in green). Scale bars: 100 μm. Bottom: Quantification of spread/core area ratios for each experiment (mean ± SEM, n = 3 mice per group, unpaired two-tailed t-test p = 0.91). C NSG mice were xenotransplanted with shRNA Control or ACBPKD NCH421K cells co-expressing bovine ACBPMUT. Mice were sacrificed when first moderate symptoms were observed (median survival 41 and 64 days for Control + ACBPMUT and ACBPKD + ACBPMUT, respectively, n = 4–6 mice per group, reported in [11]). Top: Outlines of representative whole brain coronal sections with core and spread tumor areas delineated with black and red dotted lines, respectively. Pictures belong to the indicated brain areas and show fluorescently-labeled tumor cells (shRNA Control and shRNA ACBP in red, ACBPMUT in green). Scale bars: 100 μm. Bottom: Quantification of spread/core area ratios for each experiment (mean ± SEM, n = 3–4 mice per group, unpaired two-tailed t-test *p = 0.03).