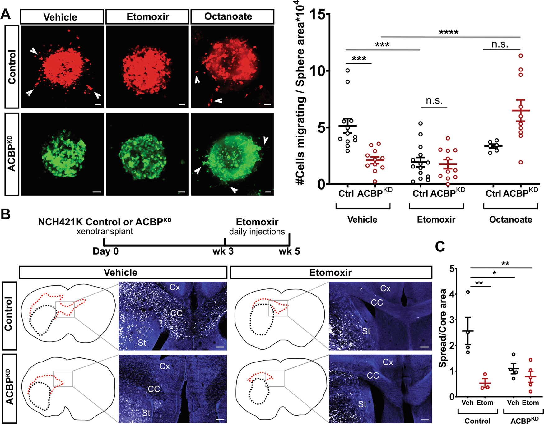
Fig. 4: ACBPKD-induced invasion deficit is mimicked by inhibition of fatty acid oxidation and rescued by octanoate.
From: Targeting fatty acid oxidation via Acyl-CoA binding protein hinders glioblastoma invasion

A Left: Representative pictures of NCH421k Control (shRNA scrambled + TdTomato) and ACBPKD (shRNA1 ACBP + EGFP) tumorspheres treated with vehicle, FAO-inhibitor Etomoxir (40 µM) or Octanoate (1 mM). Arrowheads point at invasive cells exiting the spheres. Scale bars: 50 μm. Right: Quantification of the number of cells invading the extracellular matrix in each group, normalized by sphere size (mean ± SEM, n = 6–14 spheres per group, one-way ANOVA with adjusted p-value for multiple comparisons ***p < 0.0005, ****p < 0.0001). B Top: Experimental timeline for in vivo Etomoxir injections in mice bearing either Control or ACBPKD NCH421K tumors. Bottom: Outlines of representative whole brain coronal sections with core and spread tumor areas delineated with black and red dotted lines, respectively. Pictures belong to the indicated brain areas and show fluorescently-labeled tumor cells (white) and DAPI signal (blue). St: striatum, C.C.: corpus callosum, Cx: cortex. Scale bars: 200 µm. C Quantification of spread/core area ratios per brain in each experimental group (mean ± SEM, n = 3–5 mice per group, one-way ANOVA with adjusted p-value for multiple comparisons *p < 0.5, **p < 0.01).