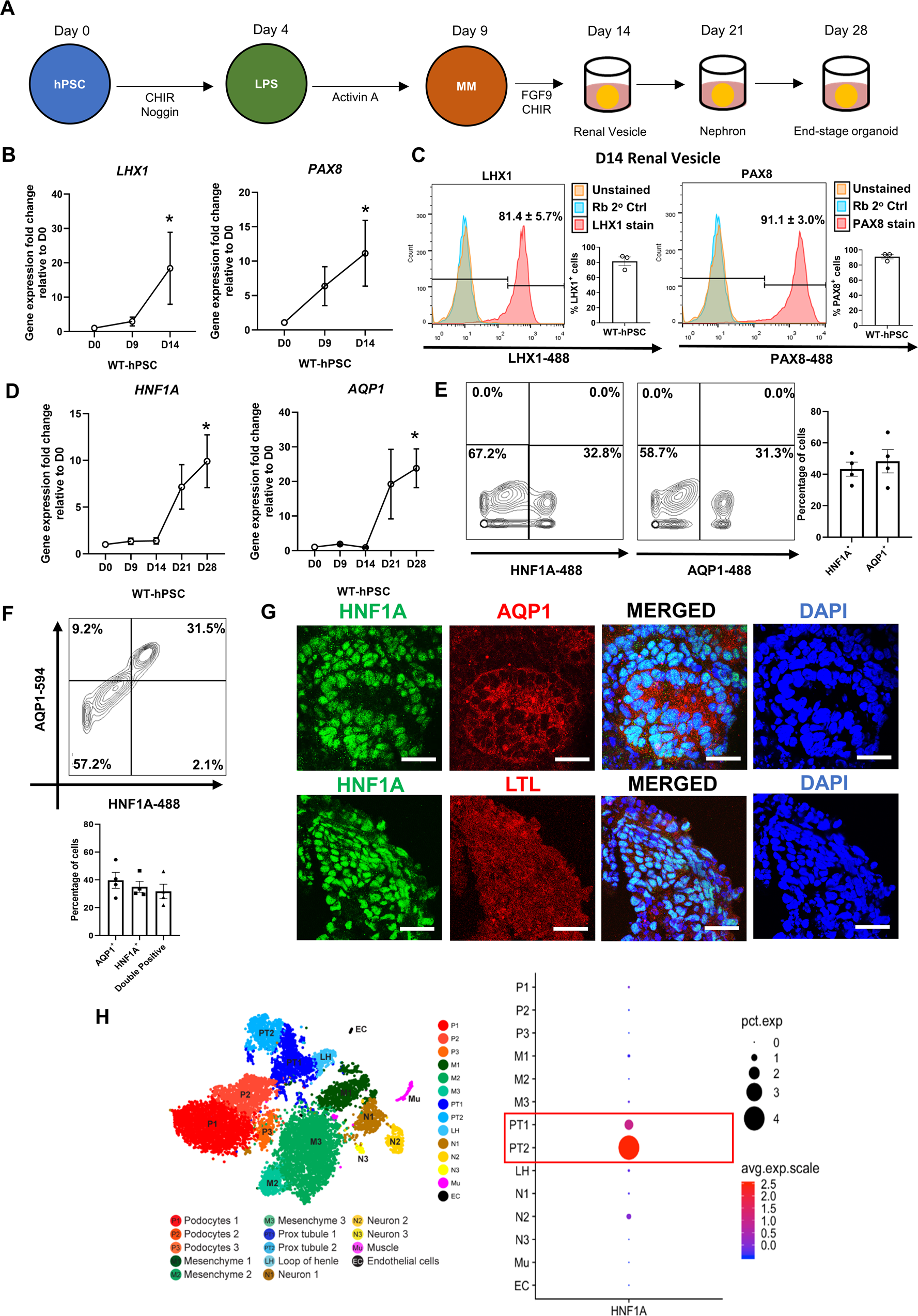
Fig. 1: HNF1A is expressed during kidney differentiation and is majorly expressed in the proximal tubules of kidney organoids.

A Schematic depicting the kidney differentiation protocol adopted to generate end-stage kidney organoids. hPSC: human pluripotent stem cells. LPS: late primitive streak. MM: metanephric mesenchyme. B Relative mRNA expression levels of the various renal vesicle markers (LHX1, PAX8) at the different time points of kidney differentiation (D0, D9, D14). Error bar represents ± SEM. N = 3 experiments have been performed. *p-value < 0.05. C Flow cytometry experiments evaluating the percentage of cells expressing LHX1 or PAX8 at the protein level during D14 of kidney differentiation. Comparison is done relative to an unstained and secondary antibody control. Each dot represents data obtained from one independent cell line during one renal differentiation experiment. D Relative mRNA expression level of HNF1A and AQP1 (proximal tubule marker) at the different time points of kidney differentiation (D0, D9, D14, D21, D28). Each dot represents data from one cell line from one independent experiment. Error bar represents ±SEM. *p-value < 0.05. E Flow cytometry analysis of HNF1A and AQP1 expression at D28 kidney differentiation. Plot depicts the results obtained from one representative experiment. Bar graph represents the consolidated results across four experiments. Error bar represents ± SEM. F Flow cytometry analysis of HNF1A and AQP1 co-expressing cells at D28 of kidney differentiation. Plot depicts the results obtained from one representative experiment. Bar graph represents the consolidated results across four experiments. Error bar represents ±SEM. G Immunofluorescence staining of HNF1A, AQP1 and LTL on D28 kidney organoids. N = 3 independent experiments have been performed. Scale bar represents 100 µm. H Dot plot depicting the gene expression level of HNF1A in the various cell clusters found in kidney organoids generated using Morizane protocol. Data is extracted from http://humphreyslab.com/SingleCell/ using publicly available dataset published by Wu et al. [32].