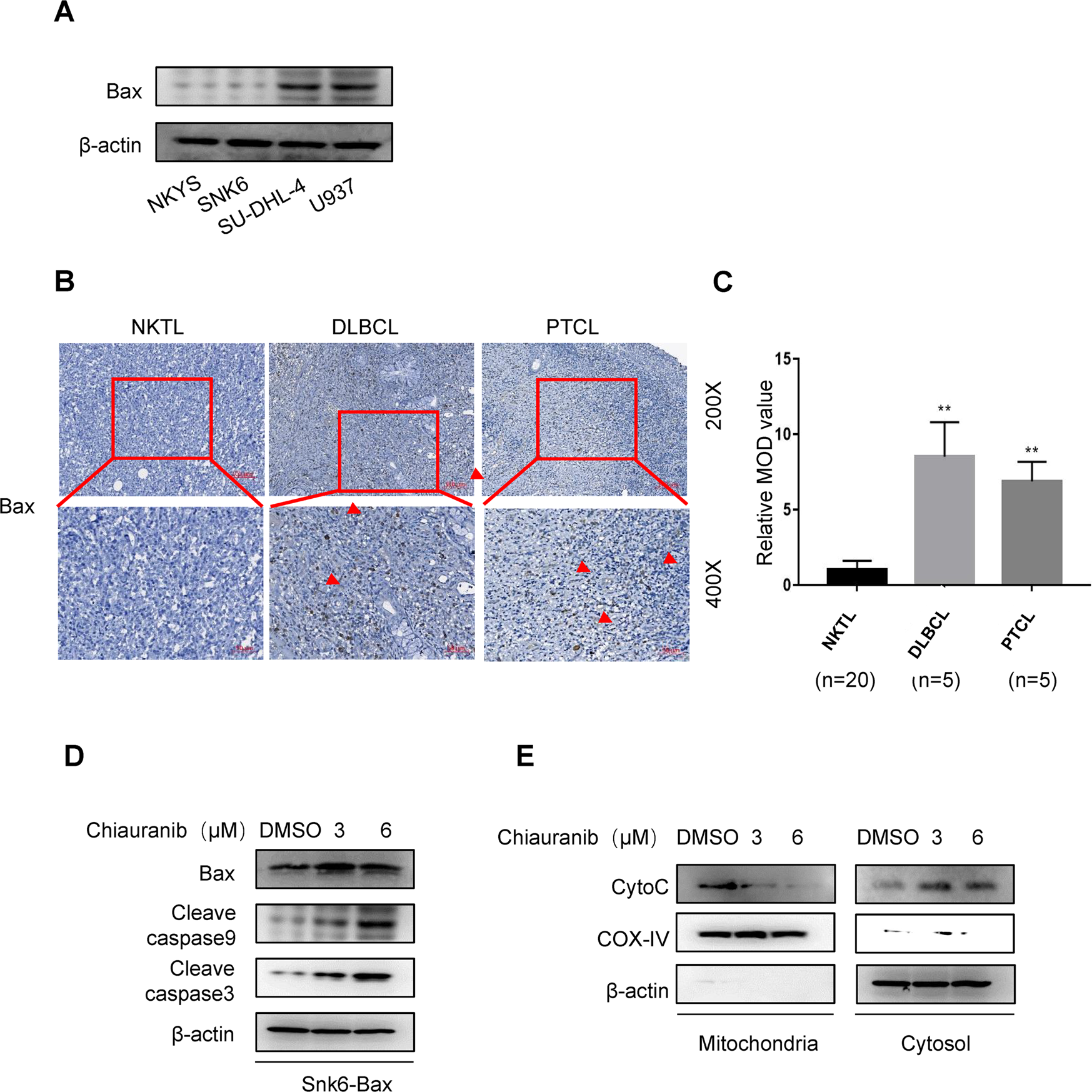
Fig. 6: NKTL lacks BAX expression, which leads to the inability to induce mitochondrial cyt-C released apoptosis.

A Immunoblotting analysis of Bax expression in different types of lymphoma cell lines. B, C Immunohistochemistry assay of Bax expression in human NKTL, DLBCL, and PTCL tissue (shown in red arrow). n for independent patient number. D Immunoblotting analysis of caspase pathway in Bax overexpressed SNK6 cells treated with Chiauranib or DMSO. Bax overexpression is shown in Supplementary Fig. 1C. E Immunoblotting analysis of mitochondria and cytosol enriched fractions of SNK6 cells after Bax overexpression.