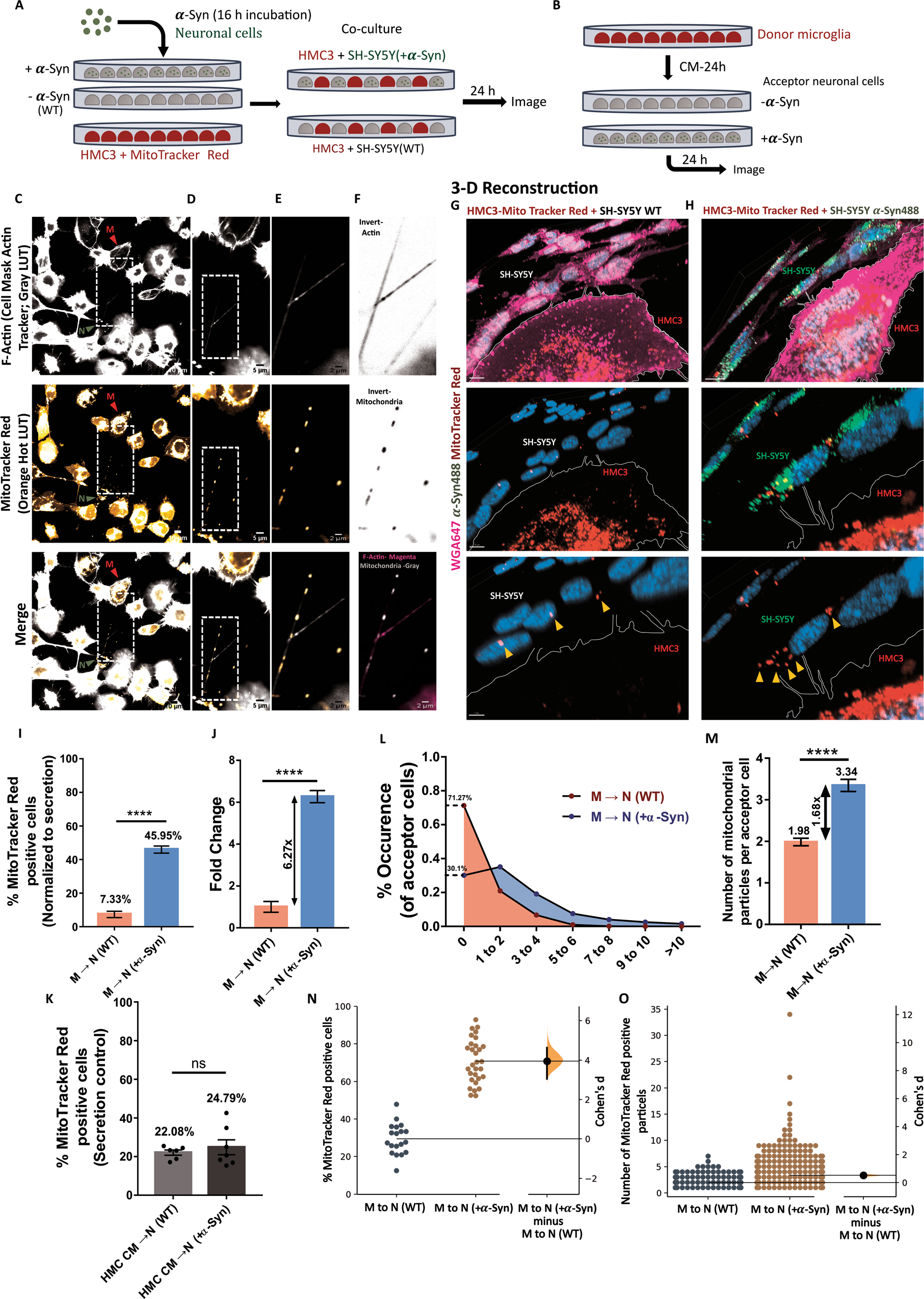
Fig. 5: Movement of mitochondria from HMC3 to SH-SY5Y cells.

A Schematic representation of the co-culture strategy used to assess transfer. B Schematic representation of secretion control. C–F Single, middle stack images of neuron-microglia co-culture stained for F-Actin with cell mask deep red actin tracker (grey pseudo-coloured, upper panels) and mitochondria with MitoTracker red (orange pseudo-coloured, middle panels). White, dashed boxes indicate the ROI for zoomed images. Images were acquired using Nikon Eclipse Ti2 spinning disk microscope (also see Fig. S4). LUTs were created using FIJI. ‘N’ represents SH-SY5Y neuronal cell, indicated with green arrowhead, and ‘M’ represents HMC3 microglia, indicated with red arrowhead. G, H Imaris-based 3-D reconstruction of microglia-derived mitochondrial particles in SH-SY5Y acceptor cells with α-Syn aggregates H, or without them G. Yellow arrowheads point towards mitochondrial particles inside SH-SY5Y cells. I Proportion of healthy- M → N (WT) and unhealthy- M → N ( + α-Syn) acceptor cells positive for mitochondrial particles. N = 3 independent experiments, n = 630 healthy (WT) acceptors and n = 638 unhealthy (+α-Syn) acceptors; unpaired Student’s t-test, ****p < 0.0001. J Fold change of difference between the two acceptor populations in receiving mitochondrial particles from microglia depict a 6.27-times increase for unhealthy neuronal acceptor population, Unpaired Student’s t-test ****p < 0.0001. K Proportion of healthy- M → N (WT) and unhealthy- M → N ( + α-Syn) acceptor cells positive for mitochondrial particles in secretion control. N = 3 independent experiments, n = 634 healthy (WT) acceptor cells and n = 605 unhealthy (+α-Syn) acceptor cells; Unpaired Student’s t-test; ns: non-significant. L Distribution pattern of the number of mitochondrial puncta transfer in acceptor cells. Higher value for “0” is indicative of more instances of no transfer. (M) Average number of mitochondrial particles in acceptor neuronal cells. N = 3 independent experiments, n = 181 for healthy (WT) acceptors and n = 446 for unhealthy (+α-Syn) acceptors. N, O Estimation statistics plots corresponding to un-normalised transfer in I and M respectively. Error bars represent mean ± SEM.