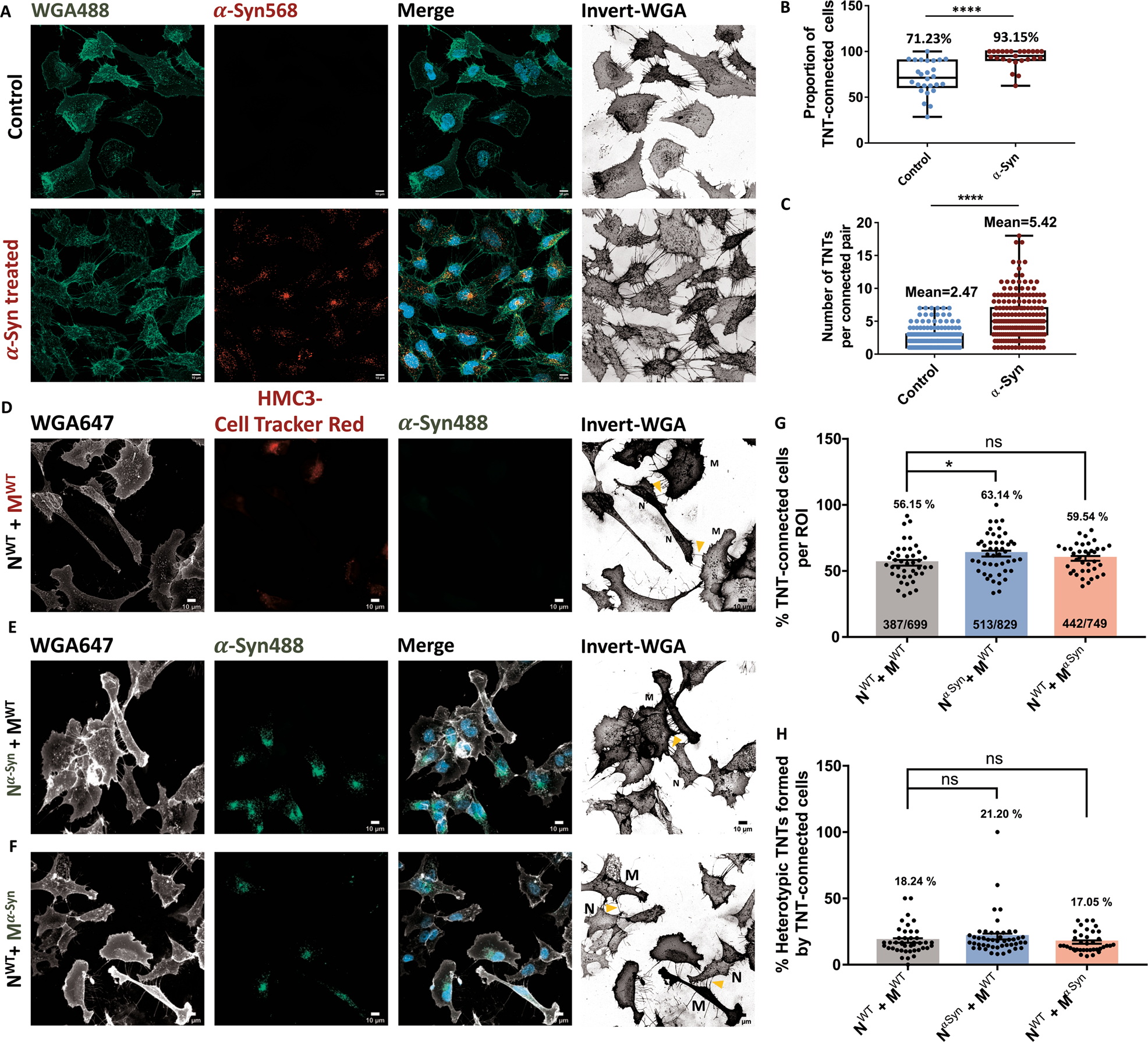
Fig. 6: α-Syn exposure increases homotypic TNTs between HMC3 microglia, but not heterotypic TNTs between SH-SY5Y neuronal cells and HMC3 microglia.

A Microglia stained for membrane (WGA, green) depicts increased global connectivity between cells in the presence of α-Syn (lower panels), as compared to the control group (upper panels). B Proportion of TNT-connected cells. N = 3 independent experiments, n = 252 cells for control group, n = 345 cells for α-Syn group; Unpaired Student’s t-test; ****p < 0.0001. C The average number of TNTs between connected pairs; N = 3 independent experiments, n = 172 connected pairs for control group, n = 200 connected pairs for α-Syn group; Unpaired Student’s t-test; ****p < 0.0001. D Co-culture of WT SH-SY5Y neuronal cells (N) with HMC3 microglia loaded with cell tracker red (M). Yellow arrowheads point towards heterotypic TNTs connecting the two cell types. E Co-culture of SH-SY5Y cells loaded with α-Syn (N) and WT HMC3 microglia (M). Yellow arrowheads point towards heterotypic TNTs. F Co-culture of WT SH-SY5Y cells N and HMC3 microglia loaded with α-Syn (M). Yellow arrowheads point towards heterotypic TNTs. G The proportion of TNT-connected cells in the field of view. N = 3 independent experiments, numbers of cells analysed per group mentioned within the respective bar graphs; One-Way ANOVA with Tukey’s post-hoc, ns: non-significant, *p < 0.05. H Proportion of TNTs in G that are heterotypic. N = 3 independent experiments, n = same as G; One-Way ANOVA with Tukey’s post-hoc, ns: non-significant. Error bars represent mean ± SEM.