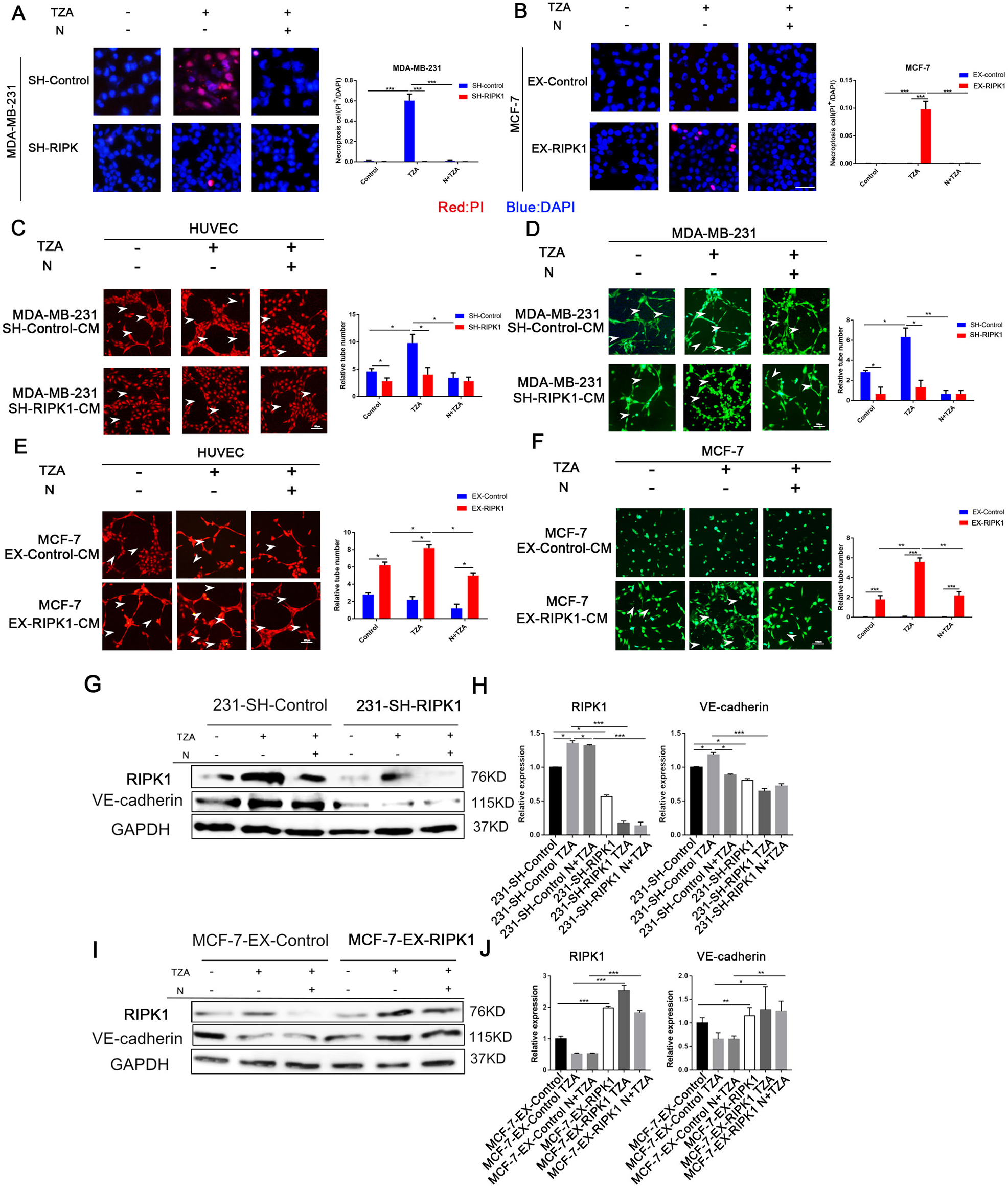
Fig. 1: RIPK1-dependent necroptosis promotes VM formation in triple-negative breast cancer.

A, B RIPK1 expression promotes necroptosis. RIPK1-knockdown and negative control shRNA MDA-MB-231 cells were treated with TNF (30 ng/ml), z-VAD-fmk (20 µM), and AZD5528 (TZA) in the absence or presence of necrostatin-1 (30 µM; N + TZA) for 4 h, and cell death was determined by fluorescence microscopy. RIPK1 overexpressing and negative control MCF-7 cells were treated with the same method. Red: PI (propidium iodide), blue: DAPI. (***P < 0.001, bar = 200 μm). C, D Necroptotic MDA-MB-231 cell-conditioned medium promoted three-dimensional tube formation in HUVECs (C) and MDA-MB-231 cells (D). MDA-MB-231 and HUVECs were treated with SH-RIPK1 and control conditioned medium (control, TZA, N + TZA) for 3D Matrigel culture, and the number of tubes was counted. E, F MCF-7 EX-RIPK1-conditioned medium promoted HUVEC (E) and MCF-7 (F) three-dimensional tube formation. MCF-7 and HUVECs were treated with EX-RIPK1 and control conditioned medium (control, TZA, N + TZA) for 3D Matrigel culture, and the number of tubes was counted. (*P < 0.05, ***P < 0.001, bar = 100 μm). G–J Necroptosis and RIPK1 expression promoted the expression of the VM marker VE-cadherin in MDA-MB-231 (G, H) and MCF-7 (I, J) cells, as shown by Western blotting and quantitative analysis. SH-RIPK1 and control MDA-MB-231 cells were treated with TZA or N + TZA. EX-RIPK1 and control MCF-7 cells were treated with the same method. Data are representative of three independent experiments. (one-way ANOVA).