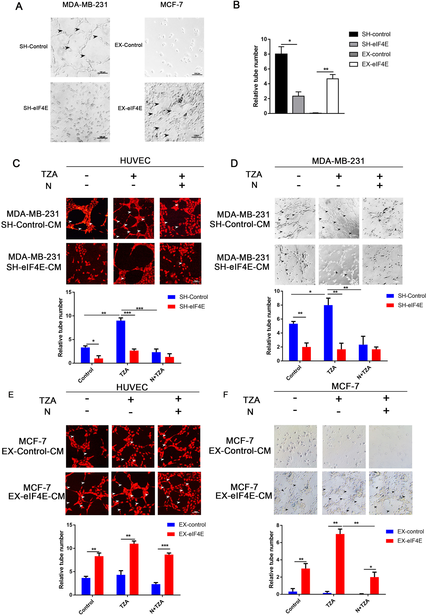
Fig. 4: eIF4E promotes RIPK1-dependent necroptosis-mediated VM formation in triple-negative breast cancer.

A, B Three-dimensional tube formation showing that eIF4E expression promoted VM formation. SH-eIF4E MDA-MB-231, EX-eIF4E MCF-7, and control cells for 3D Matrigel culture (bar = 100 μm). C, D Conditioned medium from SH-eIF4E MDA-MB-231 cells with induced necroptosis reduced the number of 3D tubes formed in HUVECs and MDA-MB-231 cells. MDA-MB-231 and HUVECs were treated with SH-eIF4E and control conditioned medium (control, TZA, N + TZA) for 3D Matrigel culture, and the number of tubes was counted. E, F Conditioned medium from EX-eIF4E MCF-7 cells with induced necroptosis increased the number of 3D tube formations in HUVECs and MCF-7 cells. MCF-7 and HUVECs were treated with EX-eIF4E and control conditioned medium (control, TZA, N + TZA) for 3D Matrigel culture, and the number of tubes was counted (bar = 100 μm). Data are representative of three independent experiments (*P < 0.05, **P < 0.01, ***P < 0.001) (one-way ANOVA).