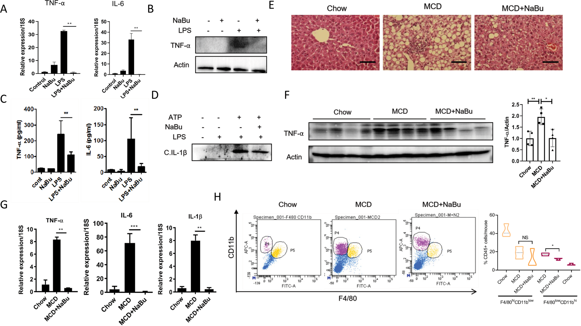
Fig. 1: NaBu attenuates LM activation in NASH.

A–C Isolated murine LMs were pretreated with NaBu (3 mM) for 30 min followed by LPS (1 μg/ml) stimulation for 4 h. Gene expressions were determined by qPCR and normalized to 18S (A); Expression of TNF-α was assessed by immunoblotting (B); Culture supernatants were analyzed for the presence of TNF-α and IL-6 by ELISA (C). D Inflammasome activation was induced in isolated LMs with dual stimulation of LPS (1 μg/ml) for 4 h followed by ATP (5 mM) for 30 min and supernatants were analyzed for the presence of cleaved IL-1β by immunoblotting. E–G Mice were fed with MCD diet for 2 weeks with simultaneous oral gavage of NaBu (100 mg/kg body weight) [n = 6 for each group]. Staining of liver sections with hematoxylin and eosin (scale bars: 200 μm) of chow fed control (left), MCD fed (middle), and MCD+NaBu group (right) of mice (E). TNF-α expression in liver lysates of treatment groups analyzed by immunoblotting (left) and relative band intensities of TNF-α (right) (F). qPCR for gene expression (G). H Flow cytometric analysis of isolated non-parenchymal fraction from mice liver gated for CD45+ cells. Two distinct populations identified as F4/80high CD11blow (P5) and F4/80low CD11bhigh (P4) as resident and recruited population of macrophages, respectively. Values were presented as mean ± SD, *P < 0.05; **P < 0.01; NS, not significant.