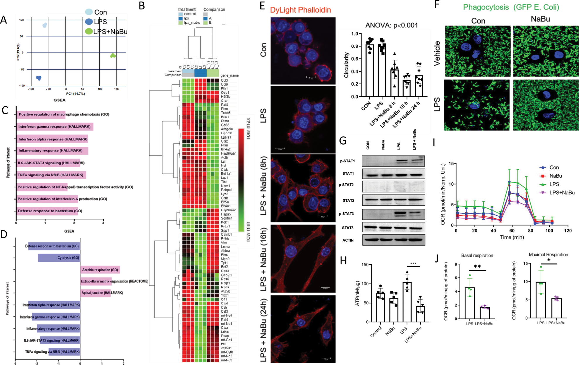
Fig. 4: NaBu rewires transcriptional landscape and skews macrophages toward prohealing phenotype.

A PCA analysis of the RNA seq data of control, LPS, and LPS+NaBu treated RAW264.7 cells. B Heat map of the differentially expressed genes identified from RNA seq data of control, LPS, and LPS+NaBu treated cells. C GSEA of different pathway databases of Control vs. LPS RNA seq data. Pink bars indicating upregulated pathways. D GSEA of different pathway databases of LPS vs. LPS+NaBu, pink bars represented upregulated and blue bars represented the downregulated pathways. E DyLight Phalloidin staining of NaBu pretreated, LPS-activated RAW264.7 cells for various time points (8, 16, 24 h) [Scale bars, 10 μm]. Quantification of cellular circularity (right). F Phagocytosis assay, GFP-tagged E. coli were incubated with NaBu pretreated LPS stimulated RAW264.7 cells for 3 h followed by images were taken by confocal microscopy [Scale bars, 10 μm]. G Expressions of STAT1, p-STAT1, STAT2, p-STAT2, STAT3, and p-STAT3 in NaBu treated (3 mM) followed by LPS-activated RAW264.7 cells. H ATP levels determined in NaBu pretreated LPS stimulated RAW264.7 cells. I, J Oxygen consumption rate (OCR) measured under basal and maximal state (FCCP, 2.5 μg) and normalized with total protein concentration. Values were presented as mean ± SD, *P < 0.05; **P < 0.01; ***P < 0.001.