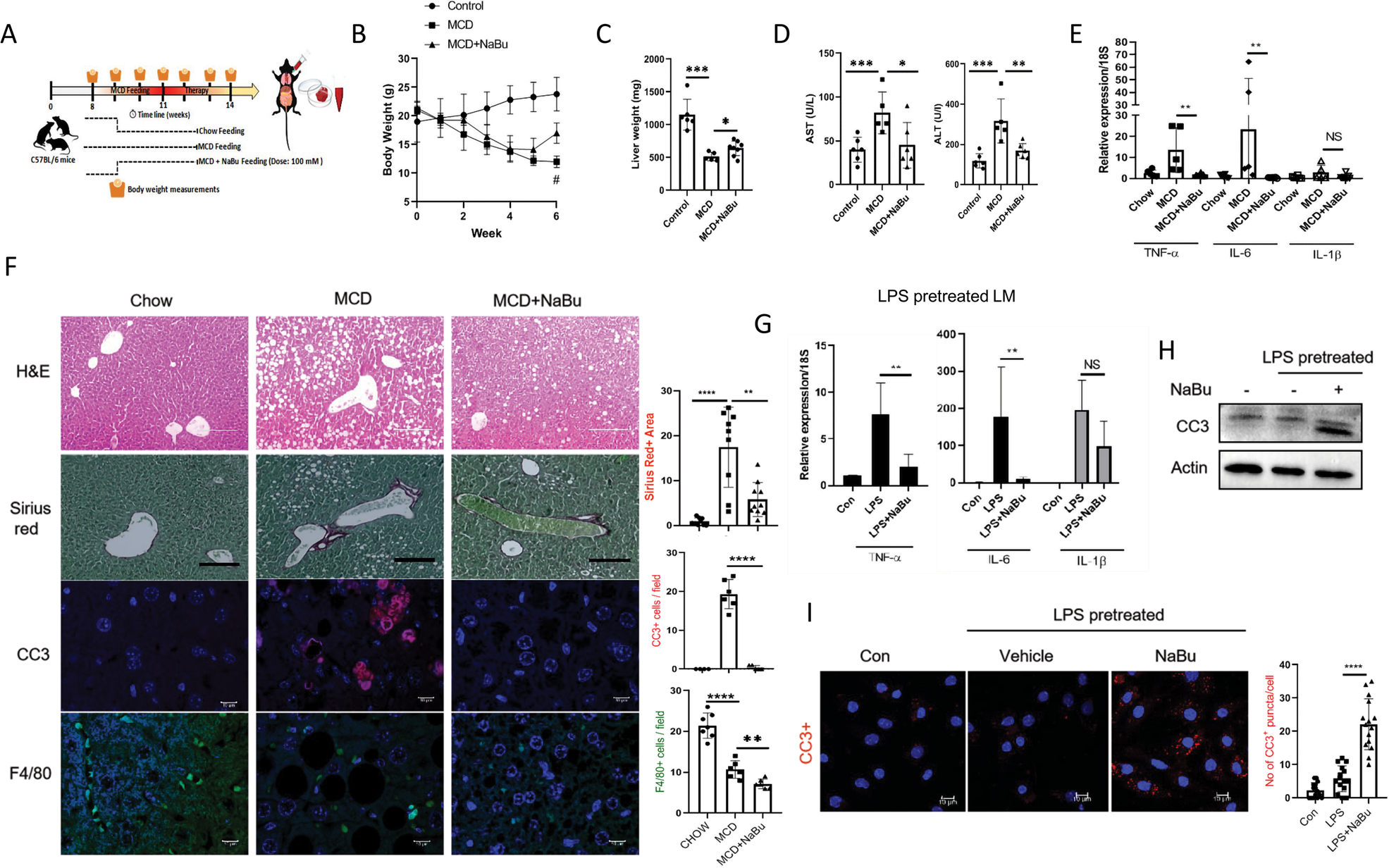
Fig. 6: NaBu treatment reverses hallmarks of NASH.

A–F Wild-type mice fed with either chow diet or with MCD diet for 3 weeks. MCD diet fed mice were randomly distributed into two groups followed by ad libitum NaBu (100 mM in drinking water) given as therapy for 3 weeks (n = 6/group). Schematic representation of in vivo therapeutic study (A). Body weight over the entire period of experimental regimen; #P < 0.05 (B). Liver weight (C) and serum AST and ALT (D). qPCR analysis for mentioned genes from liver and gene expression normalized to 18S (E). H&E, sirius red, IF staining of cleaved caspase 3 and F4/80 of liver sections (left) (H&E, sirius red, scale bars: 200 μm); Quantifications of sirius red area, CC3+ cells and F4/80 positive cells (right) (F). G–I LMs stimulated with LPS for 16 h followed by NaBu treatment for 8 h. qPCR analysis for mentioned genes normalized to 18S (G), expression of CC3 via immunoblotting (H), and expression of CC3 via immunofluorescence microscopy (left), quantification of CC3+ puncta per cell (right) (I). Values were presented as mean ± SD, *P < 0.05; **P < 0.01; ***P < 0.001; ****P < 0.0001; ns, not significant.