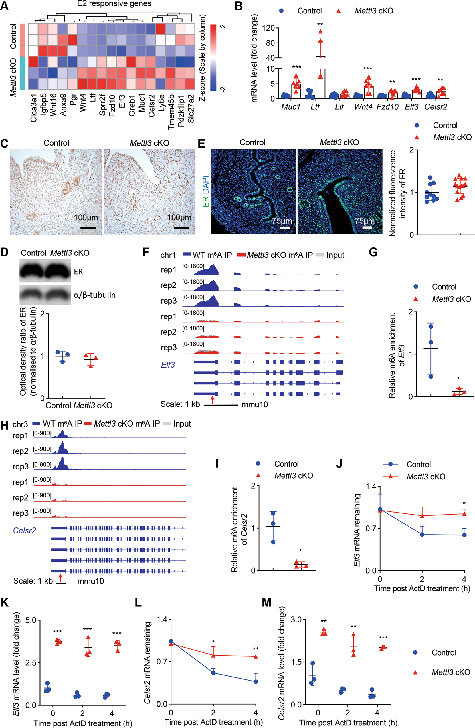
Fig. 5: Loss of Mettl3 leads to overactivation of estrogen signaling.

A Heatmap of uterine E2-responsive genes in Mettl3 cKO and control mice on GD4 generated from RNA-seq data. B Relative mRNA levels of E2-regulated genes in control (n = 8) and Mettl3 cKO (n = 7) females on GD4. C Immunohistochemistry of hormone receptor ER with uterine sections from Mettl3 cKO and control females on GD4. Sections are counterstained with hematoxylin. Brown staining denotes ER+ cells. Scale bars: 100 μm. D Immunoblotting analysis was conducted to compare uterine ER protein levels in control mice (n = 3) and Mettl3 cKO mice (n = 3) on GD4. The experiments were repeated three times. α/β-tubulin was used as the loading control. Values are expressed as the mean ± SD. E Representative immunofluorescence images and quantification of ER in the uterus of Mettl3 cKO and control mice following induction of artificial pregnancy. Nuclei were stained with DAPI. Scale bars: 75 μm. Fluorescence intensities of uterine ER were calculated using 10 images from 3 control mice and 14 images from 3 Mettl3 cKO mice. Results are representative of 3 independent experiments. Integrative Genomics Viewer (IGV) tracks displaying transcripts and m6A peaks distribution of Elf3 (F) and Celsr2 (H) mRNAs in m6A-seq. The high-confidence m6A site is marked as an arrow. m6A enrichment in Elf3 (G) and Celsr2 (I) mRNA in the uterus of Mettl3 cKO (n = 3) and control mice (n = 3), as determined by m6A-RIP-qPCR. RNA stability assay. The relative mRNA levels of Elf3 (J) and Celsr2 (L) were detected by RT-qPCR. The remaining mRNAs were normalized to t = 0. (n = 3 per group, biological repeated 3 times). RT-qPCR analysis of Elf3 (K) and Celsr2 (M) mRNA abundance. Relative expression was normalized to t = 0 of control uterine cells (n = 3 per group, biological repeated 3 times). Data are presented as mean ± SD, *P < 0.05, **P < 0.01, ***P < 0.001.