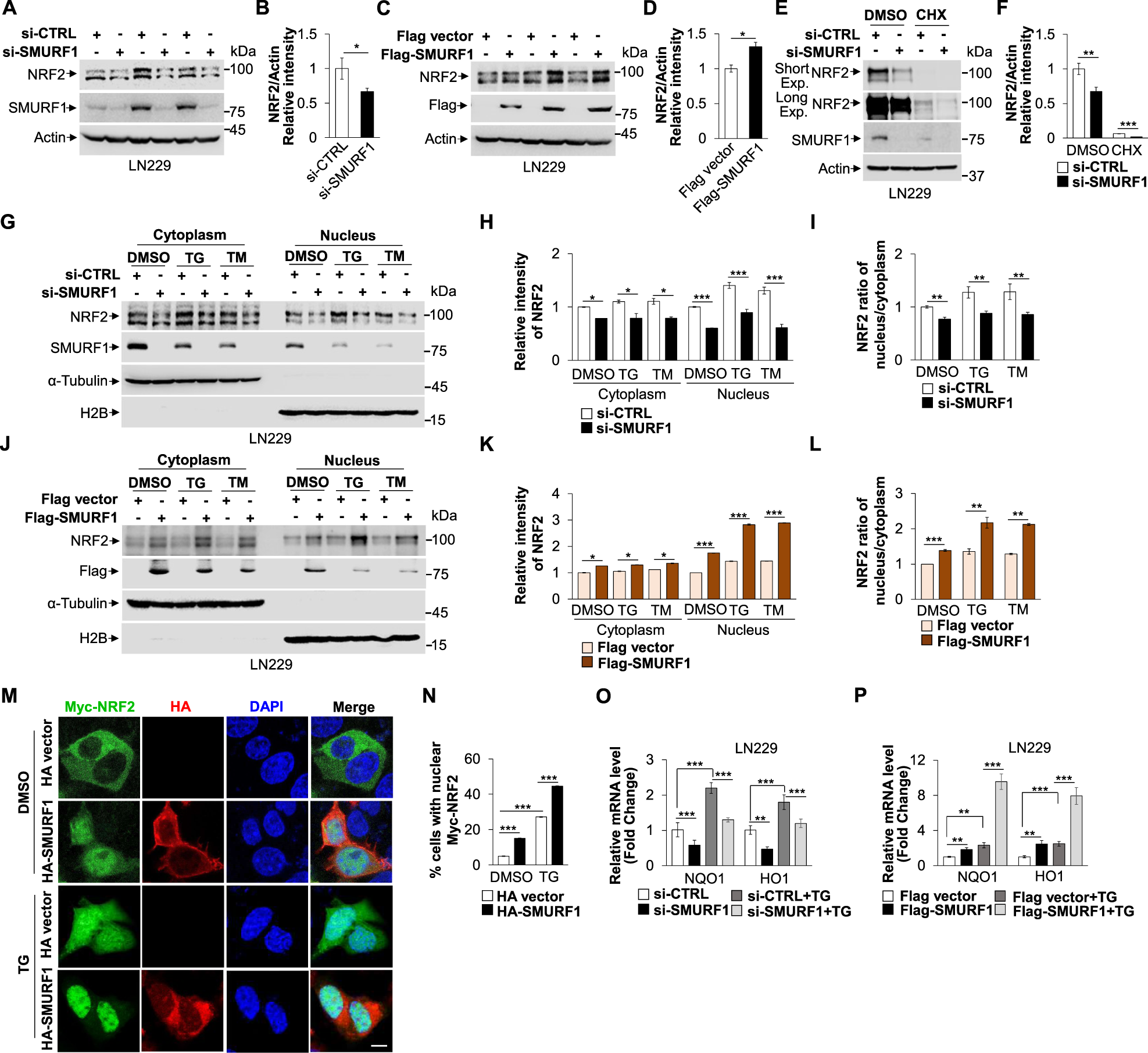
Fig. 4: SMURF1 activates NRF2 signaling pathway by promoting its nuclear import.

A The LN229 cells were transfected with SMURF1 or scramble siRNA oligos for 72 h and the whole cell extracts were analyzed by western blotting with antibodies against NRF2, SMURF1 and Actin. B Quantification of relative intensity of NRF2 in (A). C The LN229 cells were transfected with Flag-SMURF1 or Flag vector plasmid for 24 h and the whole cell extracts were analyzed by western blotting with antibodies against NRF2, Flag and Actin. D Quantification of relative intensity of NRF2 in (C). E The LN229 cells were transfected with SMURF1 or scramble siRNA oligos for 60 h and treated with DMSO, CHX (100 μg/mL) for 12 h. The whole cell extracts were analyzed by western blotting with antibodies against NRF2, SMURF1 and Actin. F Quantification of relative intensity of NRF2 in (E). G The LN229 cells transfected with SMURF1 or scramble siRNA oligos were treated with DMSO, TG (1 μM, 12 h) or TM (10 μg/ml, 12 h) and collected for the cytoplasmic and nuclear fractionation assay. The levels of NRF2, SMURF1, α-Tubulin and H2B were analyzed by western blotting. H Quantification of relative intensity of NRF2 in (G). I Quantification of NRF2 ratio of nucleus vs cytoplasm in (G). J The LN229 cells transfected with Flag-SMURF1 or Flag vector were treated with DMSO, TG (1 μM, 12 h) or TM (10 μg/mL, 12 h), and the cytoplasmic and nuclear fractionation of NRF2, Flag, α-Tubulin and H2B were measured by western blotting. K Quantification of relative intensity of NRF2 in (J). L Quantification of NRF2 ratio of nucleus vs cytoplasm in (J). M The 293A cells with Myc-NRF2 expression were transfected with HA vector or HA-SMURF1 plasmid and treated with or without TG (1 μM, 12 h). The localization of Myc-NRF2 in cells was performed by immunofluorescence analysis. The nucleus was stained by DAPI (blue). Scale bar: 10 μm. N Quantification of percent of cells with nuclear Myc-NRF2 in (M). O The LN229 cells transfected with SMURF1 or scramble siRNA oligos were treated with TG (1 μM, 12 h), and the relative mRNA levels of NQO1 and HO1 were conducted by qRT-PCR analysis. P The LN229 cells transfected with Flag-SMURF1 or Flag vector were treated with or without TG (1 μM, 12 h), and the relative mRNA levels of NQO1 and HO1 were performed by qRT-PCR analysis. Short Exp., short exposure; Long Exp., long exposure. Data are presented as mean ± SD, (*p < 0.05, **p < 0.01 and ***p < 0.001).