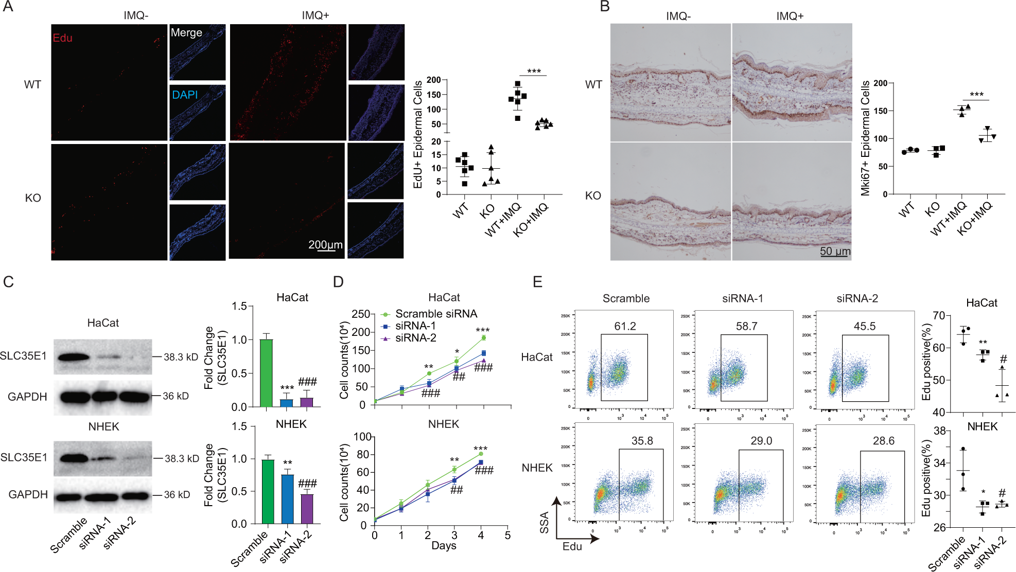
Fig. 3: SLC35E1 deficiency inhibits the proliferation of keratinocytes.
From: SLC35E1 promotes keratinocyte proliferation in psoriasis by regulating zinc homeostasis

A, B EdU and Ki67 staining in psoriasis-like lesions and non-lesional skin of mice with imiquimod (IMQ)-induced psoriasis. A EdU staining. During the IMQ modeling, EdU was injected into WT(n = 3), KO (n = 3), WT + IMQ (n = 6), and KO + IMQ (n = 6) mice 48 h before euthanasia. Left: Representative images. Right: Quantitative analysis. B Immunohistochemistry using a rabbit polyclonal antibody directed against Ki67 in WT (n = 3), KO (n = 3), WT + IMQ (n = 6), and KO + IMQ (n = 6) mice. C–E The knockdown of SLC35E1 in keratinocytes inhibits their proliferation. C SLC35E1 was knockdown by RNAi. Two independent siRNAs targeting SLC35E1 were transfected into HaCats and Normal Human Epidermal Keratinocytes (NHEKs) and the expression of SLC35E1 was detected by western blot (left) and RT-qPCR (right). D Proliferation curve of keratinocytes after SLC35E1 knockdown. E Quantitative analysis of keratinocyte proliferation by flow cytometry. The cells were incubated with EdU for 2 h and then EdU-positive cells were detected by flow cytometry. The data are representative of three independent experiments. Data are presented as means ± SEM; */#P < 0.05, **/##P < 0.01, ***/###P < 0.001; * represents siRNA-1 vs. sramble siRNA and # represents siRNA-2 vs. sramble siRNA.