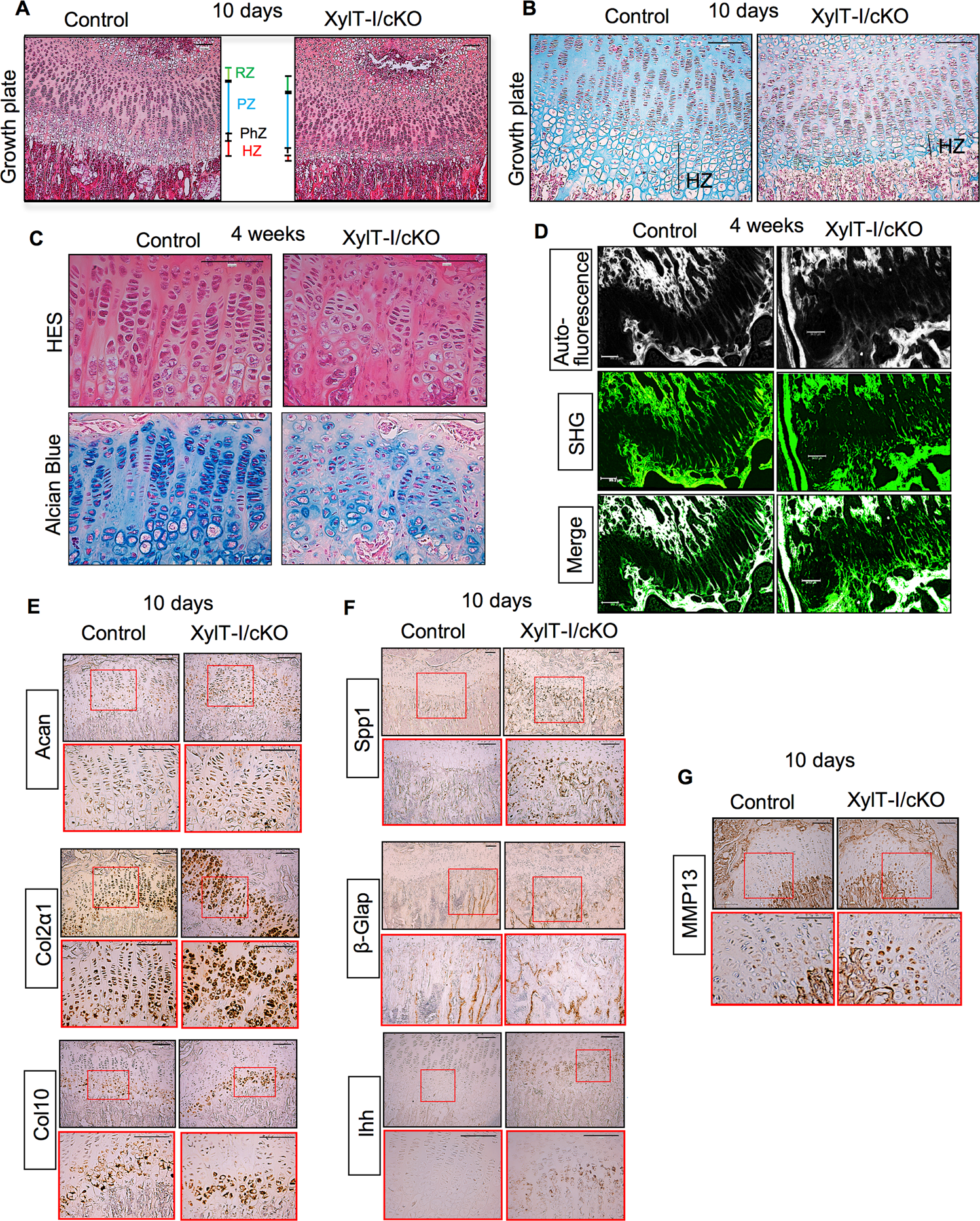
Fig. 7: Disruption in chondrocytes and collagen fibers organization and accelerated maturation of chondrocytes in the growth plate of XylT-I/cKO mice.

A HES staining of tibias sections of 10 days old XylT-I/cKO and control mice showing severe reduction of the hypertrophic zone in XylT-I/cKO mice. B Alcian blue staining of PGs revealed significantly decreased in GAG content in the resting and proliferative zones but not in hypertrophic zone in XylT-I/cKO mice, compared to control mice. C HES and Alcian blue staining of tibias growth plate of 4 weeks old XylT-I/cKO and control mice show disruption of chondrocytes columnar organization and reduced PGs content in XylT-I/cKO mice. D Second Harmonic Generation (SHG) imaging assessment of collagen fibers in the growth plate of 4 weeks old XylT-I/cKO and control mice showing collagen fibers run parallel to each other in control mice but disorganized and oriented in multiple directions in XylT-I/cKO mice. Autofluorescence (grey) and SHG signal (green) indicates the collagen in the tissue. E In situ mRNA expression analysis showing increased expression of the chondrogenic markers Acan and Col2α1, and of hypertrophic marker Col10 in 10 days old XylT-I/cKO mice compared to wild-type mice. F In situ mRNA expression analysis showing increased expression of Spp1, β-Glap and Ihh and (G) of the terminal hypertrophic differentiation marker MMP13 in the growth plate of 10 days old XylT-I/cKO mice, compared with control mice. RZ Resting zone, PZ Proliferative zone, PhZ Prehypertrophic zone, HZ Hypertrophic zone. Representative images from three independent experiments are shown (n = 3). Scale bar: 100 μm.