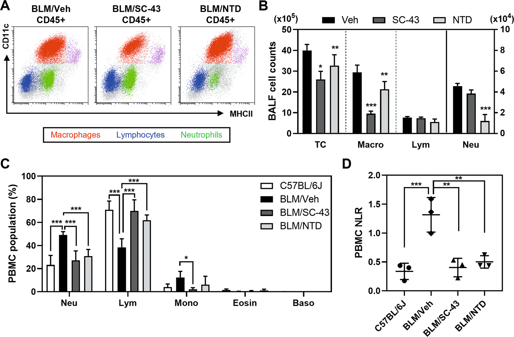
Fig. 3: SC-43 treatment affects the distribution of immune cell population in IPF mice stimulated by bleomycin.

Mice receiving intratracheal instillation of 2.5 mg/kg bleomycin were administered by gavage on day 7 with vehicle, 50 mg/kg SC-43, or 60 mg/kg nintedanib (NTD) for 2 weeks. All analyses were performed at day 21. A Representative plots of immune cell subsets in BALF. Macrophages, neutrophils, and lymphocytes are shown in red, green, and blue, respectively. B BALF cell differentiation was expressed as counts of total cells, macrophages, lymphocytes, and neutrophils per mouse lung. C The composition and proportion of neutrophils, lymphocytes, monocytes, and eosinophils in peripheral blood (PBMC). D The ratio of neutrophil to lymphocyte (NLR) in PBMC. (n = 3; *p < 0.05; **p < 0.01; ***p < 0.001).