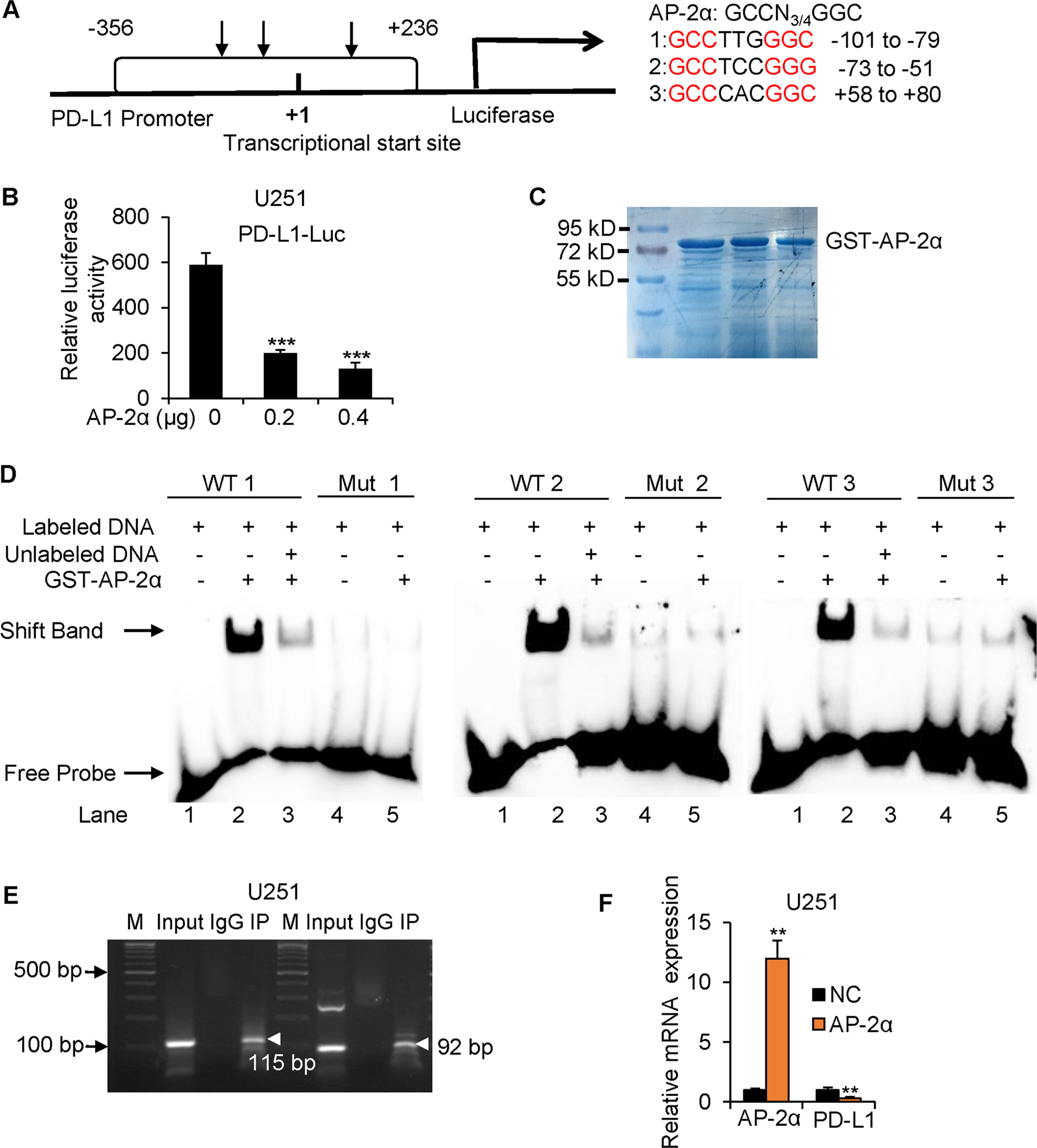
Fig. 2: AP-2α binds directly to the promoter of the CD274 gene.

A The potential AP-2 binding sites in the promoter of the CD274 gene. B The effects of AP-2α expression on the transcriptional activity of the PD-L1 promoter in U251 cells. C Purified AP-2α proteins on SDS-PAGE gels. D, E EMSA and ChIP analysis of binding between AP-2α proteins and the PD-L1 promoter in vitro and in U251 cells. F qRT-PCR analysis of the influences of AP-2α on PD-L1 mRNA expression in U251 cells.