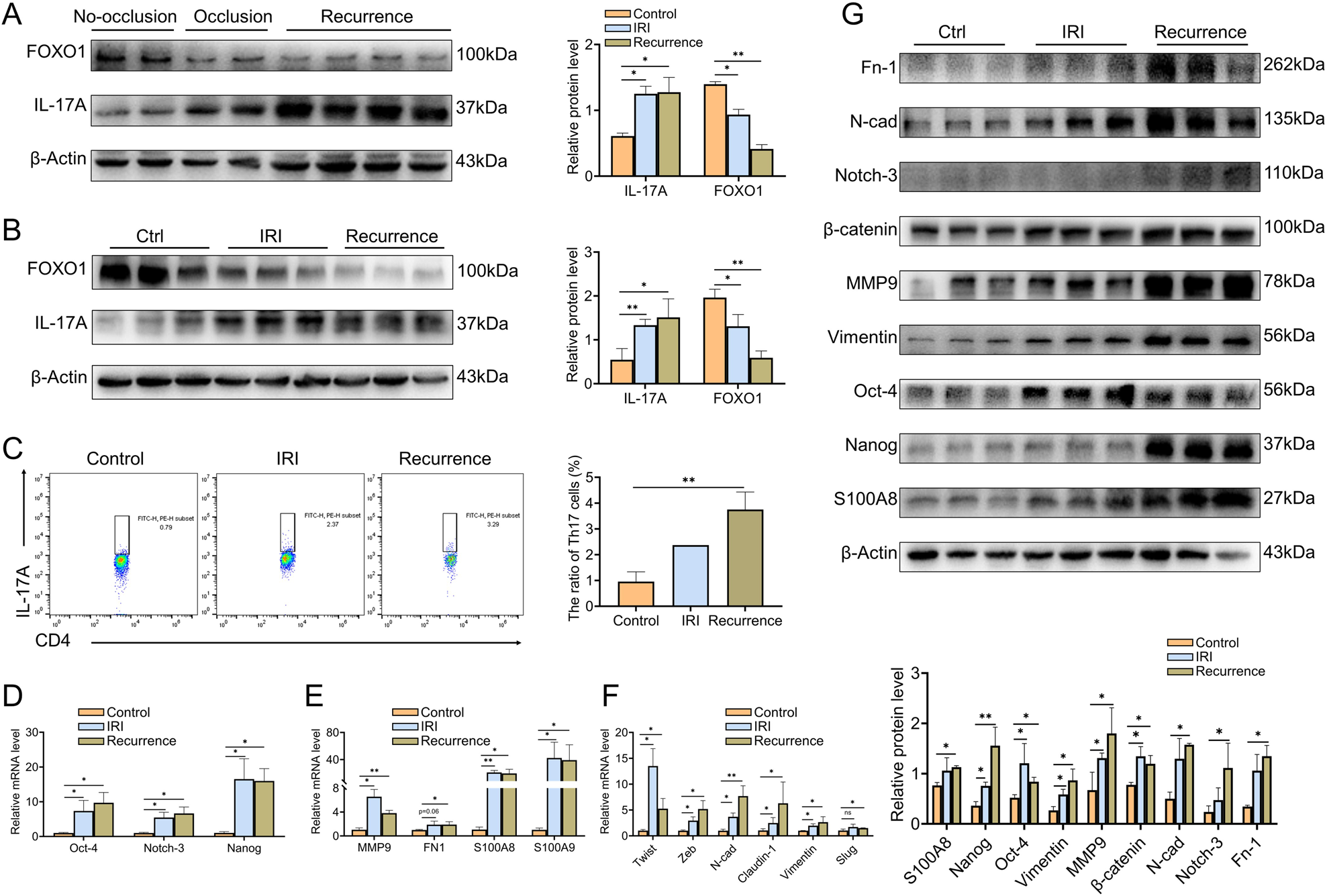
Fig. 6: The changes of the microenvironment in the liver with IRI and HCC recurrence.

A Western blotting analysis of FOXO1, IL-17A in human samples. B Western blotting analysis of FOXO1, IL-17A in mice samples (n = 3 per group). C Identification and quantification of Th17 cell proportion by flow cytometry in mice liver samples. D–F The mRNA levels of cancer stemness indicators (D), pre-metastasis microenvironment indicators (E), and EMT indicators (F) in mice samples (n = 3 per group). G Western blotting analysis of EMT indicators, cancer stemness indicators, and pre-metastasis microenvironment indicators in mice samples (n = 3 per group). Mean ± SEM, *p < 0.05, **p < 0.01, Student t-test.