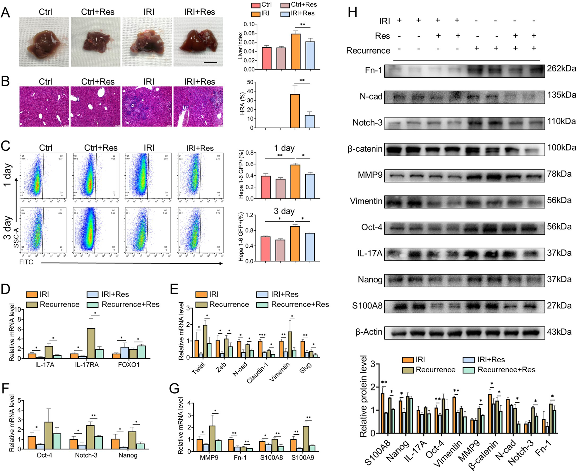
Fig. 7: Upregulation of FOXO1 ameliorates the microenvironment in liver IRI and reduces HCC recurrence.

A Liver tissue images of mice with HCC recurrence and liver index (liver weight/body weight), n = 4–5, Scale bars, 1 cm. B H&E staining to observe the morphology of HCC recurrence and hepatic replacement area (HRA) of HCC recurrence, n = 4–5. C Flow cytometric analysis and quantification of the colonization ratio of GFP+ Hepa1–6 cells in mice liver 1 and 3 days, n = 3. D–G The mRNA levels of FOXO1 and Th17 cell-related factors IL-17A, IL-17RA (D), EMT indicators (E), cancer stemness indicators (F), and pre-metastasis microenvironment indicators (G) in each group (n = 3 per group). H Western blotting analysis of EMT indicators, cancer stemness indicators, and pre-metastasis microenvironment indicators in each group. Mean ± SEM, *p < 0.05, **p < 0.01, ***p < 0.001, Student t-test.