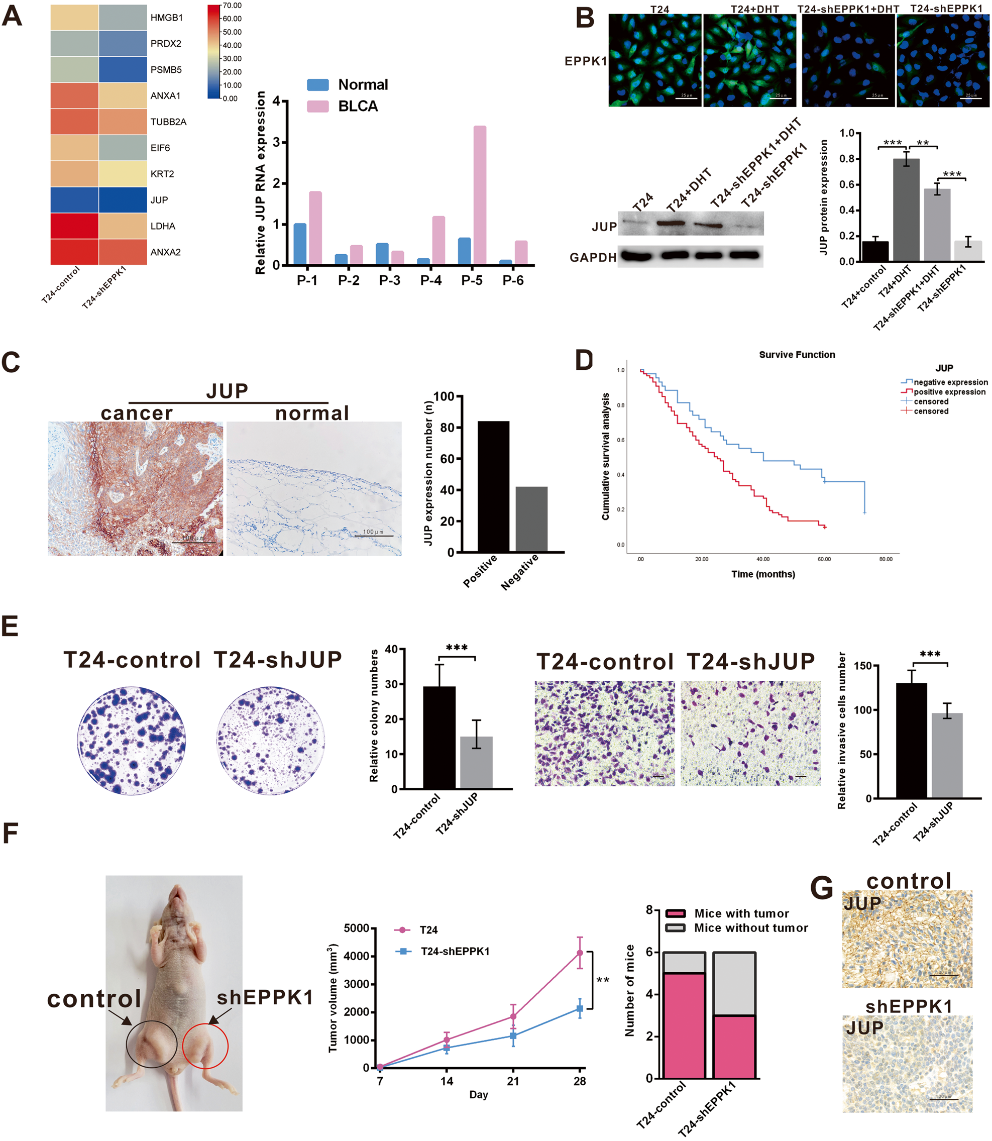
Fig. 4: EPPK1 regulates JUP expression in bladder cancer.

A The expression of the top 10 candidate proteins by mass spectrometry analysis is presented using a heatmap after comparison with EPPK1 knockdown T24 cells and T24 cells. The mRNA expression level of JUP in BLCA and their adjacent tissues is consistent with that of EPPK1. B EPPK1 and JUP protein were overexpressed in T24 cells treated with DHT and expressed at low levels in EPPK1 knockdown cells. C JUP expression is higher in cancer tissues than in normal tissues. D The survival curve of BLCA patients with JUP expression. E The proliferation and invasion capacity of T24 cells with JUP knockdown were decreased. F T24-shEPPK1 cells subcutaneously injected into BALB/c nude mice formed fewer tumours and exhibited slower growth than T24-control cells. G High JUP expression in T24-control cells formed tumours and decreased JUP expression in T24-shEPPK1 cells formed tumours. Scale bar = 25 μm (IF) or 100 μm (IHC). *p < 0.05, **p < 0.01, ***p < 0.001.