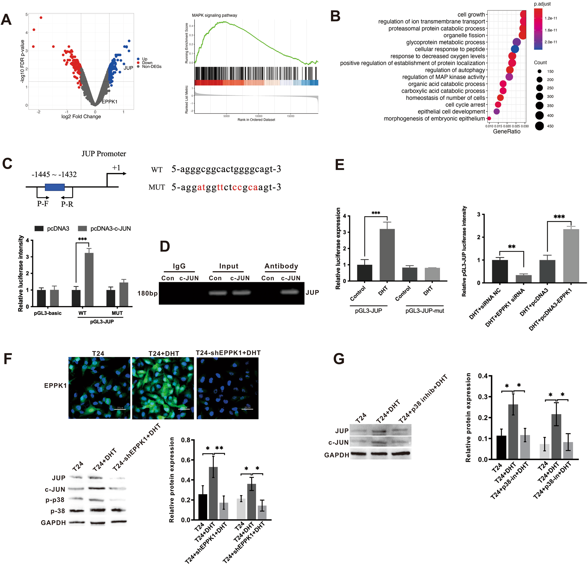
Fig. 5: EPPK1 activates JUP expression through the p38 MAPK signalling pathway.

A EPPK1 upstream and downstream genetic volcano map. B Gene Ontology enrichment analysis. C Luciferase activity in T24 cells cotransfected with a luciferase reporter containing c-JUN sequences with wild-type or mutated JUP binding sites and a mimic control. D ChIP‒qPCR was performed in T24 cells to identify c-JUN as a direct binding target of JUP. Mouse IgG was used as a negative control. E Luciferase activity analysis in T24 cells cotransfected with pGL3-JUP-wt/mut vectors and DHT, luciferase activity in T24 cells cotransfected with pGL3-JUP with DHT+EPPK1 or control, DHT+pcDNA3 and DHT+pcDNA3. F IF and Western blot analysis of the protein expression of EPPK1, JUP, c-JUN, p-p38, and p38 in T24, T24+DHT, and T24-shEPPK1+DHT cells. G Western blot analysis of the protein expression of JUP and c-JUN in T24, T24+DHT, and T24+p38 inhibition + DHT cells. Data are represented as the means ± S.D. of at least three independent experiments. Scale bar = 25 μm. *p < 0.05, **p < 0.01, ***p < 0.001.